新闻资讯
-
【扬州地区疫情发生总数,扬州疫情数量】
扬州本土累计确诊病例448例,当地大概何时才会解封?〖壹〗、在江苏扬州本土的病例已经累计确诊高达448例,在当地想要得到解封,需要等到疫情能够稳定的控制住才能解封。对于扬州本土疫情已经累计达到448例,让许多人都觉得有些不寒而栗。对于一个...
扬州地区疫情发生总数2026/03/01 -
双碑地区是否管控疫情了/双碑街道有哪些社区
重庆双碑属于哪个区〖壹〗、重庆双碑位于重庆沙坪坝区,是重庆至北碚渝碚公路中的一个重要站点。〖贰〗、重庆市沙坪坝区双碑计划修建的是轻轨。以下是详细解轻轨规划:根据重庆市交通规划局的早期规划,重庆市沙坪坝区双碑区域计划修建的是轻轨线路,这条轻...
双碑地区是否管控疫情了2026/03/01 -
海棠湾疫情地区图表(海棠湾疫情地区图表查询)
上海赴三亚旅游热度居高不下:民宿售罄,没有直航就“包机”民宿售罄:途家民宿平台显示,三亚海棠湾尼尔亚特海景度假公寓的15个房源中,14个在7月1日已售罄,费用区间为1500元至8625元/晚,部分房源预订至8月中下旬。三亚、万宁等热门城市...
海棠湾疫情地区图表2026/03/01 -
承德疫情地区有哪些县/最新疫情最新消息承德都哪里的
承德无疫情地区有哪些〖壹〗、承德市下辖的宽城县、承德县、隆化县、滦平县、双滦区、鹰手营子矿区均无疫情报告。〖贰〗、承德市双滦区。通过查询河北疫情防控部门要求显示:截止2022年9月13日,河北省承德市双滦区没有出现新增病例,属于低风险地区...
承德疫情地区有哪些县2026/03/01 -
平阳疫情地区分布图(平阳疫情通报)
平阳县敖江镇疫情有封城吗?〖壹〗、随着疫情变得严重确诊的病人也越来越多,许多的地方用了封城、封镇,封村的,办法对车辆进出严格检查。后来我在手机里查,原来是因为一些人的口腹之欲。乱吃,蝙蝠等野生动物告诉你们新型冠状病毒的宿主就是蝙蝠,也是...
平阳疫情地区分布图2026/03/01 -
【邯郸鸡泽地区有疫情吗,邯郸鸡泽地区有疫情吗最新消息】
邯郸鸡泽县12月3日调整部分地区风险等级经专家研判,自2022年12月2日24时起,对鸡泽县部分风险区域进行调整,并落实相应管控措施,现将相关事项通告如下:新增高风险区:吴官营镇西于口村鸡泽镇沙阳村浮图店镇南庄村高风险区采取“足不出户,上...
邯郸鸡泽地区有疫情吗2026/03/01 -
保靖哪个地区有疫情了/保靖有疫情吗
保靖县委书记杨志慧鼓励水田河酒厂高质量发展〖壹〗、保靖县委书记杨志慧在调研湘西自治州水田河酒厂时,围绕企业高质量发展提出多项指导意见,具体内容如下:肯定企业基础,明确发展方向杨志慧高度认可水田河酒厂的产品质量与品牌底蕴,鼓励企业坚守初心...
保靖哪个地区有疫情了2026/03/01 -
榆次都有哪些地区有疫情(榆次都有哪些地区有疫情病例)
榆次属于什么风险等级预警区域与等级:三级黄色预警(较高风险):吕梁、太原、忻州、运城等地的部分地区,以及阳泉市平定县、晋中市榆次区、晋城市阳城县等地。预警内容:受较强降水影响,未来24小时内,预警区域地质灾害发生风险较高,需重点防范山体滑...
榆次都有哪些地区有疫情2026/03/01 -
近来疫情高-中风险地区/近来疫情中高风险省份有哪些
2022全国中高风险区名单汇总全国中高风险地区名单最新更新截至近来,国内共有2个高风险地区,76个中风险地区,主要分布在陕西省、河南省、浙江省等地,以下为详细信息(数据不包括港澳台地区):高风险地区:具体地区名单会随疫情形势动态调整,可通...
目前疫情高-中风险地区2026/03/01 -
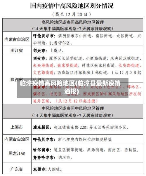
临漳疫情高风险地区(临漳县最新疫情通报)
2022临漳县返岗需要做核酸检测吗(临漳能做核酸检测吗)来临返临须提前报备所有由市外来返临漳人员,须在来临返临前提前向所在社区、单位报备行程,按照疫情防控工作人员提示,落实疫情防控各项措施,避开疫情中高风险地区,并持48小时内核酸检测阴性...
临漳疫情高风险地区2026/03/01