历史百科
-
【凉山疫情地区情况如何查询,凉山疫情地区情况如何查询电话】
凉山州应对新型冠状病毒肺炎疫情应急指挥部公告〖壹〗、对防控不力的单位和个人依法依规严肃处理,遵循“谁的人、谁负责”“谁失控、追谁责”“谁瞒报、追责谁”原则。〖贰〗、四川省应对新型冠状病毒肺炎疫情应急指挥部公告(第18号)核心内容如下:发布...
凉山疫情地区情况如何查询2026/03/02 -
三林地区疫情查询今天/三林地区疫情查询今天最新消息
上海新增3例本土确诊病例,三小区列为中风险地区上海今日新增3例本土确诊病例,3个小区被列为中风险地区,具体情况如下:新增确诊病例信息病例1:女性,34岁,常住福建厦门。11月12日自厦门前往北京,15日抵沪,临时居住于浦东新区锦绣路香梅...
三林地区疫情查询今天2026/03/02 -
有疫情地区旅居史怎么办(有疫区旅居史核酸检测免费吗)
坐车路过被专家判定旅居史怎么办〖壹〗、需通报属地卫生健康部门。旅居史其实就是一个行踪自我源申报,说明下本人以及家人在什么地方停留过。如果在疫情期间经过疫情高风险地区,被专家判定旅行史,需要报属地卫生健康部门。就是在过往的某个时段在某个地区...
有疫情地区旅居史怎么办2026/03/02 -
广州中转地区有疫情吗(广州中转地区有疫情吗今天)
广州还转运疫情防控吗广州还在转运疫情防控。广州环保投资集团有限公司新闻发言人表示,11月19日,广州环投集团接手了全市12家方舱医院、2个人员中转场所产生的医疗废物、医疗垃圾转运和处置工作。集团当天即组建了一支由52名人员、16台车辆组成...
广州中转地区有疫情吗2026/03/02 -
【黄冈各地区最新疫情,黄冈各地区最新疫情通报】
广州提醒有佛山成都六安黄冈等13地旅居史的人员请报备〖壹〗、022年3月29日广州疾控提醒:自3月9日以来有四川省成都市,3月13日以来有广东省佛山市等13地旅居史的来(返)穗人员需主动报备,并接受社区健康管理。〖贰〗、近7天内有高风险区...
黄冈各地区最新疫情2026/03/02 -
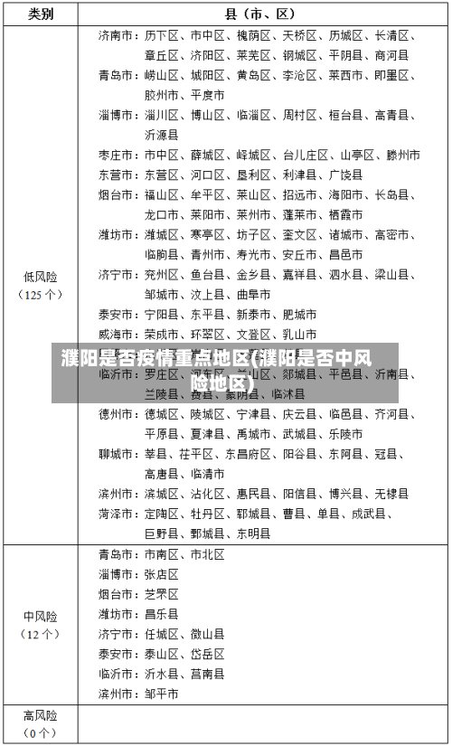
濮阳是否疫情重点地区(濮阳是否中风险地区)
河南濮阳属于什么风险区?〖壹〗、濮阳市近来属于低风险区。风险等级动态调整:河南省的风险等级会根据疫情形势进行动态调整,濮阳市的风险等级也可能随之变化。因此,要获取濮阳市最新的风险等级信息,需关注官方发布的最新消息。获取最新信息途径:官方渠...
濮阳是不是疫情重点地区2026/03/02 -
【定西各地区疫情情况如何,定西市最新疫情】
定西市安定区内官有疫情吗〖壹〗、没有。安定区,取“安宁稳定”之意,隶属于甘肃省定西市。截止到2022年9月22日,定西市安定区已经被规划为低风险地区,没有疫情,但居民出行仍需做好防护措施,出门佩戴口罩,配合防疫工作人员做好两天一次的核酸检...
定西各地区疫情情况如何2026/03/02 -
长治市有哪些地区有疫情/长治是疫区吗
长治市紫坊村什么时候解封〖壹〗、经官方资料查询长治市紫坊村截止2022年4月13日零时解封。长治市紫坊村自解封以来一直都处于安全无风险的地方,县领导对于紫坊村的疫情管控比较严格,紫坊村累计确诊一例,至今已全部恢复,解封该城市。〖贰〗、截止...
长治市有哪些地区有疫情2026/03/02 -
南昌疫情出现地区风险/南昌出现疫情区域
11月22日起南昌经开区划定4处高风险区(南昌高风险区域最新)_百度...现将有关事项通告如下:高风险区域:将玉屏东大街777号、金丰社区铃拖公寓112号、深世界综合物流港和新城悦隽时代小区划为高风险区。管理措施:实行“足不出户、上门服务...
南昌疫情出现地区风险2026/03/02 -
全国疫情地区一览表图/全国疫情地图最新情况查询
2022年河南哪些地方有疫情?〖壹〗、信阳市:9月-10月出现零星病例,潢川县、固始县等加强社会面管控,倡导非必要不离县。其他城市:洛阳、南阳、周口、驻马店等地在2022年不同时间点均报告过本土病例,多与省外输入或聚集性活动相关,防控措施...
全国疫情地区一览表图2026/03/02