疫情防控中国风险地区/我国疫情中风险区政策

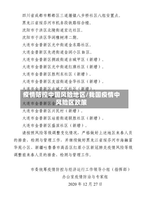
【上海三地列为中风险地区

〖壹〗、宝山区大场镇乾溪一村小区:宝山区是上海重要的产业和居住区域 ,大场镇乾溪一村小区被列为中风险地区,可能是由于该小区内出现确诊病例或存在疫情传播风险因素。将其划定为中风险地区,可对该小区居民出行 、活动等进行限制 ,减少人员聚集和流动,从而有效控制疫情传播 。

疫情防控中国风险地区/我国疫情中风险区政策-第1张图片

〖贰〗、022年3月24日起,上海新增3个中风险地区 ,分别为闵行区梅陇镇行南村三队、华漕镇许浦村三队,以及浦东新区康桥镇苗桥路935弄19号。 具体信息如下:新增中风险地区详情 闵行区梅陇镇行南村三队:位于闵行区梅陇镇,因疫情防控需要被划定为中风险地区。

疫情防控中国风险地区/我国疫情中风险区政策-第2张图片

〖叁〗 、防范区域的居民尽量避免前往中风险地区的管控区域 ,尽管上海的三个地区升级为中风险地区 ,但是在这些中风险地区之内仍然有封控区域和防范区域防范区域的居民有核酸证明可以正常的工作和生活 。

〖肆〗、上海三地调整为中风险区,有关部门开启了深入开展流行病学调查、溯源等工作,并且让当地居民提高警惕 ,尽量减少外出等决定。有关部门采取了暂时封闭各类型公共娱乐场所,减少人们出行,并且严格要求查看健康码出行码 ,增设很多核酸检测点。

〖伍〗 、022年10月8日举行的上海市疫情防控工作新闻发布会上,市卫生健康委一级巡视员吴乾渝介绍:10月8日,上海市社会面新增1例本土确诊病例和1例无症状感染者 ,三地列为中风险区,详情如下 。

2022全国中高风险地区一览表最新(实时更新)

截至近来,国内共有2个高风险地区 ,76个中风险地区,主要分布在陕西省、河南省、浙江省等地,以下为详细信息(数据不包括港澳台地区):高风险地区:具体地区名单会随疫情形势动态调整 ,可通过权威渠道实时查询。高风险地区通常意味着当地疫情较为严重 ,传播风险高,会采取更为严格的防控措施,如封控管理 、全员核酸检测等。

022年清明节期间 ,国内中高风险地区因疫情形势动态变化,无法直接列举具体地区名称,但可通过官方查询入口实时获取最新名单 。

022年全国中高风险地区查询可通过以下两种主要方式实现:查询方式一:国务院客户端小程序——疫情风险等级查询入口获取:通过微信搜索“国务院客户端 ”小程序 ,进入后即可找到“疫情风险等级查询”功能入口 。

全国中高风险地区名单持续更新如下:截至2022年6月21日,全国有高风险地区11个,中风险地区38个如下。

截至相关通告发布时 ,2022年安阳市中高风险地区汇总如下:高风险地区有2个 1月10日,汤阴县育才学校被划定为高风险地区。1月10日,汤阴县古贤镇大朱庄村被划定为高风险地区 。中风险地区有3个 1月10日 ,内黄县六村乡袁六村被划定为中风险地区。

近期国内多地出现新冠肺炎关联病例,各地疫情风险等级随时发生变化,以下是国内中高风险地区名单 ,将持续更新最新消息 ,详情请见下文。

出行必读!各地防疫政策汇总来了

特殊管控区域:对涉疫重点省份或城市来返人员实施“7天居家健康监测+3次核酸检测”(如杭州对吉林省来返人员的要求) 。出城政策 非必要不离市:部分疫情严重地区(如吉林 、山东青岛)建议居民减少跨省流动,确需出行需社区或单位审批。

出行前通过国务院客户端小程序或当地疾控中心官方网站查询最新政策。联系航空公司确认航班状态及目的地机场防疫要求 。提前准备核酸检测阴性证明、疫苗接种记录等必要文件。加入当地华人社群获取实时政策更新及经验分享。

省内人员48小时内核酸阴性来常,未持者到常后1两小时内完成一次核酸 ,来常后48小时内完成一次核酸 。省外低风险地区人员核酸要求同省内。上海区域来(返)常人员,实行7天集中隔离+7天居家健康监测,健康管理期间第1-7天每天1次核酸检测 ,第14天各1次。

广东省中高风险地区所在地市人员:非必要不返粤,确需返粤的须持48小时内核酸阴性证明 。中高风险地区所在县(市、区)人员:严格限制出行,确需返粤的需实施14天集中隔离医学观察 。低风险地区人员:返粤后主动进行一次核酸检测 ,并做好14天自我健康监测。

全国各地最新入境隔离政策如下(政策可能动态调整,仅供借鉴):广州:14天集中隔离+7天居家隔离+7天居家健康监测。集中隔离期间需严格遵守防疫规定,接受健康监测与核酸检测 。居家隔离需满足单人单间 、独立卫浴等条件 ,非必要不外出。居家健康监测期间可正常生活,但需定期上报健康状况。

相关推荐

  • 【宜宾市疫情封控地区名单,宜宾市疫情封控地区名单公布】

    【宜宾市疫情封控地区名单,宜宾市疫情封控地区名单公布】

    永川区11月有几个封控地区〖壹〗、个。根据公开信息显示,2022年11月17日,永川区新冠肺炎疫情防控指挥部将中山路街道兴龙大道2号C栋南楼、中山路街道双龙路33号、35号、37号、39号划定为高风险区域。地方疫情管控以官方公布为准,不信谣、不传谣。〖贰〗、没有封城。永川区隶属于重庆市,位于长江上游地区,根据重庆疫情防控中心显示,截止2022年11月9日,...

  • 疫情地区何时为无风险(什么是疫情无风险地区)

    疫情地区何时为无风险(什么是疫情无风险地区)

    低风险地区多久变成无风险低风险到常态化防控需要7~14天,具体根据当地防控形势而定。2022年6月,国务院应对新型冠状病毒肺炎疫情联防联控机制综合组印发《新型冠状病毒肺炎防控方案(第九版)》,明确新冠肺炎疫情风险区域划定标准。无确诊病例或连续14天无新增确诊病例为低风险地区;14天内有新增确诊病例,累计确诊病例不超过50例,或累计确诊病例超过50例,14天...

  • 东莞万江疫情地区分布(东莞万江区疫情等级)

    东莞万江疫情地区分布(东莞万江区疫情等级)

    东莞疫情具体分布在哪里〖壹〗、大岭山镇、大朗镇、谢岗镇。通过查询东莞疫情防控显示,大岭山镇4例,大朗镇3例,谢岗镇2例。其中4例在集中隔离的密切接触者发现,3例在居家隔离的密切接触者发现,1例在闭环管理重点人员筛查发现,1例在社区筛查发现。〖贰〗、疫情严重!东莞已有7个镇区发生疫情。其中包括大朗镇,松山湖,东坑镇,常平镇,虎门镇,南城,石排。此次暴发疫情...

  • 义乌疫情地区在哪查的(义乌疫情属于什么风险地区)

    义乌疫情地区在哪查的(义乌疫情属于什么风险地区)

    浙江义乌新增1例是哪里的义乌市江东街道石塔头村。据浙江疫情报道:2022年8月3日早上,义乌市在集中隔离点发现1例新冠肺炎阳性感染者,为8月2日通报感染者的密接,现住址为义乌市江东街道石塔头村,近来情况稳定。义乌市已第一时间启动应急响应机制,组织开展流调溯源、隔离管控、核酸检测等工作,并对其在义活动场所进行环境采样检测及消毒,对密接者、次密接者进行紧急排查...

  • 重庆疫情高发地区是哪里(重庆是疫情高峰区吗)

    重庆疫情高发地区是哪里(重庆是疫情高峰区吗)

    11月24日重庆高新区划定疫情风险区域(重庆市疫情高风险地区)〖壹〗、经重庆高新区新型冠状病毒肺炎疫情防控指挥部研究,将部分区域划定为高风险区,具体如下:具体点位含谷镇:净新路以东、净山路以南、中梁山以西、新店一社以北、净龙村七社浙联超市、厚朴药房围合区域,佳和西郡33栋。〖贰〗、_11月24日消息具体高风险区点位万东镇塔山社区翠屏路14号附4号四单元;万...

  • 深圳市疫情重点地区公告(深圳市疫情重点地区公告查询)

    深圳市疫情重点地区公告(深圳市疫情重点地区公告查询)

    广东省两热疫情高风险区有哪些地方〖壹〗、广东省“两热”(基孔肯雅热和登革热)疫情高风险区涉及以下地区:深圳市福田区福保街道菩提路216号点彩人家28栋该区域被明确列为高风险区,需重点关注蚊媒传播风险。基孔肯雅热和登革热均通过伊蚊叮咬传播,居民应加强防蚊措施,如清理积水容器、使用蚊帐或驱蚊剂,避免蚊虫滋生。〖贰〗、核心疫区:顺德区顺德区是此次疫情的重灾区,占...

  • 没出现新冠疫情的地区/没有新冠病例的地方是低风险地区吗

    没出现新冠疫情的地区/没有新冠病例的地方是低风险地区吗

    全国唯一一个没有疫情的省份是哪里?该地区是如何做好防控措施的?西藏自治区是全国唯一没有报告确诊病例的省份。西藏能够避免疫情,除了得益于有效的防控措施,还与其独特的地理环境和气候条件密切相关。新冠疫情最初于2020年在湖北武汉爆发,西藏由于地处高原,气候条件对病毒传播不利,加之游客和外来人员较少,有效降低了病毒传入的风险。全国唯一一个没有疫情的省份是西藏...

  • 江苏徐州有什么疫情地区(江苏徐州疫情属于什么风险地区)

    江苏徐州有什么疫情地区(江苏徐州疫情属于什么风险地区)

    江苏省哪些地区是B类疫情管控地区(江苏属于什么疫情区)达州出发去各地或各地返达的隔离政策查询:点击进入江苏风险区疫情情况:苏州近来属于疫情管控B类地区。疫情防控政策川须扫“入川码”4月21日起,所有来川人员,除提供48小时内核酸检测阴性证明、查验健康码和通信行程卡外,还须在各查验点通过“四川天府健康通”扫描“入川即检特殊场所码”。为实行分类管控,划分A、B...

  • 壶关县哪个地区有疫情/壶关县疫情防控最新通知

    壶关县哪个地区有疫情/壶关县疫情防控最新通知

    壶关疫情多少例长治市防疫中心询问电话为0355-2022501。长治市其他地区防疫电话有0355-8089347是上党疫情防控;0355-6762529是城区疫情防控;0355-8779356是壶关疫情防控;0355-7522158是屯留疫情防控;0355-8922149是平顺疫情防控;0355-6388602是武乡疫情防控;0355-7022702是沁县...

  • 共和县疫情风险地区划分/共和县最新新闻

    共和县疫情风险地区划分/共和县最新新闻

    11月2日南宁疾控提醒来返人员持48小时核酸证明入邕〖壹〗、_来邕人员:需通过微信搜索“智慧防疫-健康南宁”小程序进行入邕报备,提前48小时向在邕目的地社区报备,持48小时核酸检测阴性证明入邕,抵邕后1两小时内向目的地社区报备。_区内边境八县来邕人员须实行“三天两检”和居家健康监测3天。〖贰〗、来(返)邕人员:需通过微信搜索“智慧防疫-健康南宁”小程序进行...

返回顶部