最新中高疫情风险地区(最新中高风险地区名单地图)

全国疫情中高风险地区有哪些?截至2022年5月23日

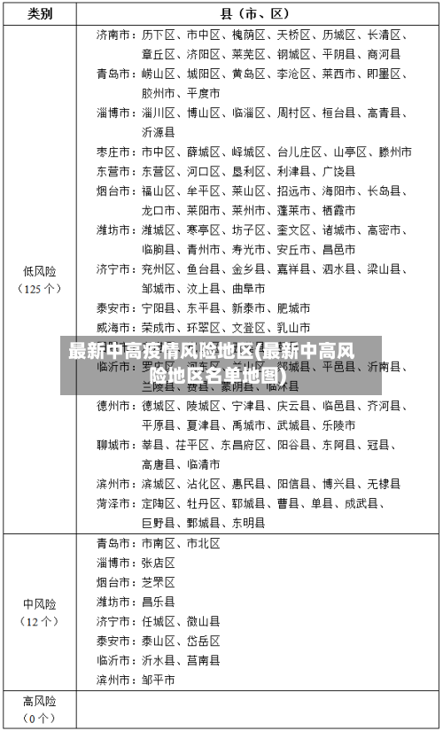
〖壹〗 、截至近来 ,国内共有2个高风险地区,76个中风险地区,主要分布在陕西省、河南省、浙江省等地 ,以下为详细信息(数据不包括港澳台地区):高风险地区:具体地区名单会随疫情形势动态调整,可通过权威渠道实时查询。

最新中高疫情风险地区(最新中高风险地区名单地图)-第1张图片

〖贰〗 、截止2022年5月23日,沈阳近来属于低风险地区 。沈阳地区近来没有中、高风险区域 ,都是低风险地区。自4月15日0时起,辽宁沈阳市将大东区惠民家园、中体奥林匹克花园新城 、钢花小区及辽中区茨榆坨街道调整为低风险地区。调整后,按照现阶段大东区、辽中区全域疫情防控政策继续落实各项防控措施 。

最新中高疫情风险地区(最新中高风险地区名单地图)-第2张图片

〖叁〗、022年5月22日起 ,北京市朝阳区2地 、通州区1地风险等级下调 ,其中朝阳区建外街道南郎社区降为低风险地区,朝阳区劲松街道农光东里社区 、通州区新华街道如意社区降为中风险地区。 具体调整情况如下:朝阳区劲松街道农光东里社区:近14天累计报告5例本土确诊病例,即日起由高风险地区降为中风险地区。

最新中高疫情风险地区(最新中高风险地区名单地图)-第3张图片

全国中高风险地区怎么查

全国风险等级查询入口国务院微信小程序用户可通过微信搜索“国务院客户端”小程序 ,进入后点击“疫情风险查询 ”功能,即可查看全国中高风险地区实时名单 。该平台数据由国家卫生健康委员会提供,更新及时且权威。

选取“防疫查询”功能:在“城市服务”页面中 ,通过搜索或浏览找到“防疫查询 ”选项并点击。此功能专门提供疫情防控相关信息的查询服务 。点击“全国中高风险疫情地区”:在“防疫查询”页面中,找到“全国中高风险疫情地区 ”选项并点击 。系统将自动加载并显示最新数据。

可以通过微信国家政务服务平台查看最新的全国中高风险疫情地区分布,具体步骤如下:进入微信国家政务服务平台:打开微信 ,在搜索栏输入“国家政务服务平台”,进入该程序页面。点击各地疫情风险等级查询:在程序页面中,找到并点击“各地疫情风险等级查询”选项 。

可以通过支付宝中的风控地区查询功能来查看自己所在区域是否为中高风险地区 ,具体操作如下:工具/原料 华为P50HarmonyOS0.0支付宝80方法/步骤 第一步:打开手机进入支付宝,在首页点击国内新增。第二步:点击风险区域菜单。第三步:在疫情风险等级查询页面选取自己所在区域查看风险等级 。

在手机上查看全国中高风险疫情地区,可通过微信《扫码抗疫情》小程序实现 ,具体步骤如下:步骤一:进入《扫码抗疫情》小程序打开微信 ,点击顶部“搜索小程序 ”栏,输入“扫码抗疫情 ”,在搜索结果中选取并进入该小程序。

全国中高风险地区最新名单(附实时查询入口)

全国风险等级查询入口国务院微信小程序用户可通过微信搜索“国务院客户端”小程序 ,进入后点击“疫情风险查询”功能,即可查看全国中高风险地区实时名单。该平台数据由国家卫生健康委员会提供,更新及时且权威 。

最新全国风险地区名单可通过本地宝——全国疫情中高风险地区名单查询器实时查询。查询平台:本地宝——全国疫情中高风险地区名单查询器查询入口:点击进入(实时更新)本地宝的全国疫情风险等级名单查询系统由小编们实时维护 ,风险地区有调整时会第一时间更新专题,确保用户获取的信息准确且及时。

全国中高风险地区名单可通过以下方式实时查询:国务院官方微信小程序:查询方式:直接点击进入该小程序,即可获取最新的全国风险等级信息 。信息来源:数据来源于各地政府和卫健委的官方发布 ,确保信息的权威性和准确性。

022年全国中高风险地区查询可通过以下两种主要方式实现:查询方式一:国务院客户端小程序——疫情风险等级查询入口获取:通过微信搜索“国务院客户端 ”小程序,进入后即可找到“疫情风险等级查询”功能入口。

想要实时了解中高风险地区的最新信息吗?请借鉴以下查询入口: 通过国务院官方微信小程序,直接点击进入获取最新风险等级信息 。 上海本地宝也提供风险专题服务 ,同样点击进入获取全面数据 。请注意,以上数据仅限于中国大陆地区,不包括港澳台。信息权威来源于各地政府和卫健委的官方发布 ,确保准确性。

2022年全国中高风险地区查询方式入口

〖壹〗、022年全国中高风险地区查询可通过以下两种主要方式实现:查询方式一:国务院客户端小程序——疫情风险等级查询入口获取:通过微信搜索“国务院客户端”小程序 ,进入后即可找到“疫情风险等级查询 ”功能入口 。查询流程:进入小程序后,点击页面上部的查询按钮,系统将直接展示全国中高风险地区名单 ,信息一目了然,无需复杂操作。

〖贰〗、022年清明节期间,国内中高风险地区因疫情形势动态变化 ,无法直接列举具体地区名称,但可通过官方查询入口实时获取最新名单。

〖叁〗 、实时查询入口电脑端 国务院官方网站:通过国家卫生健康委员会或国务院客户端官方网站查询全国风险地区列表,数据权威且更新及时 。微信端 “国务院客户端”小程序:打开微信 ,搜索“国务院客户端”小程序;进入后点击“疫情风险查询 ”功能,支持按省份、城市或区县筛选,并可查看具体风险等级及防控政策。

〖肆〗、打开抖音APP首页:启动应用后 ,默认显示首页内容,点击页面顶部“同城”选项。进入抗疫频道:在同城界面中,点击页面上方的“抗疫”按钮 ,系统将跳转至抗疫专题页面 。查看风险地区名单:在抗疫频道页面中 ,点击顶部的“风险地区 ”选项,系统将显示包含武汉在内的全国中高风险地区实时名单。

中高风险地区名单全国实时更新(附查询入口)

〖壹〗 、全国风险等级查询入口国务院微信小程序用户可通过微信搜索“国务院客户端”小程序,进入后点击“疫情风险查询”功能 ,即可查看全国中高风险地区实时名单。该平台数据由国家卫生健康委员会提供,更新及时且权威 。

〖贰〗、最新全国风险地区名单可通过本地宝——全国疫情中高风险地区名单查询器实时查询。查询平台:本地宝——全国疫情中高风险地区名单查询器查询入口:点击进入(实时更新)本地宝的全国疫情风险等级名单查询系统由小编们实时维护,风险地区有调整时会第一时间更新专题 ,确保用户获取的信息准确且及时。

〖叁〗、查询方式:点击进入上海本地宝的风险专题页面,可获取全面的风险地区数据 。附加功能:关注微信公众号“上海本地宝 ”,在对话框搜索【风险】 ,即可便捷获取实时更新的全国疫情风险等级和中高风险地区名单 。注意:以上数据仅限于中国大陆地区,不包括港澳台。

相关推荐

  • 【疫情地区会一直停课吗,疫情会不会继续出现停课】

    【疫情地区会一直停课吗,疫情会不会继续出现停课】

    又一省份多地紧急宣布停课,不仅可能“寒暑连放”,九月开学都难_百度...〖壹〗、河北省部分地区因北京疫情影响,对学校教学安排作出紧急调整,部分年级停课,但并非“寒暑连放”且九月开学情况需视疫情发展而定。具体说明如下:北京疫情引发河北部分地区停课北京疫情形势变化导致小学低年级返校计划暂缓。你们认为由于南京疫情爆发,会像去年一样全省停工停课吗?〖壹〗、我认...

  • 山东东营无疫情地区名单/山东东营没有新型冠状病毒

    山东东营无疫情地区名单/山东东营没有新型冠状病毒

    自驾返乡回东营需不要报备?山东东营返乡通知〖壹〗、自驾返乡回东营要不要报备?视情况而定。大家需点击“疫情重点地区管控名单”,了解您是否在管控时间内到过或者途经疫情风险地区,了解相关防控措施,确定是否报备,是否需要核酸检测。疫情防控期间,政策变化频繁,有需要的人群在出发前可拨打东营市疫情防控询问电话:0546-8336089/8336080)。〖贰〗、自发生...

  • 惠州无疫情地区查询(惠州有疫情的分别是什么地方)

    惠州无疫情地区查询(惠州有疫情的分别是什么地方)

    惠州龙湖也有疫情吗〖壹〗、通过查询相关资料显示,截止到2022年9月6日惠州龙湖近来没有疫情,近来惠州龙湖没有发现本土病例因此惠州龙湖没有疫情是低风险区。惠州龙湖属于广东省惠州市的一个区。具体消息可关注官方网站,获得第一手权威信息。〖贰〗、惠州市惠城区在江南御都有2例疫情,盛汇广场有1例疫情,金山大道有1例疫情,其他地方没有疫情,所以,近来为止龙湖市场那边...

  • 周口地区有疫情吗现在/周口现在有新型肺炎吗

    周口地区有疫情吗现在/周口现在有新型肺炎吗

    周口哪里有疫情〖壹〗、新增确诊病例及无症状感染者情况11月7日0至24时:扶沟县新增2例确诊病例(含1例无症状感染者转确诊),均已转运至郑州市新冠肺炎定点医院救治。11月6日:扶沟县新增1例确诊病例和1例无症状感染者,均已转运至郑州市定点医院。11月3日:扶沟县在核酸检测中发现1例确诊病例。〖贰〗、无症状感染者148学生,系病例31的孙子,现住址:太康县...

  • 吉林现在是否管控疫情地区(吉林现在疫情严重吗最新消息)

    吉林现在是否管控疫情地区(吉林现在疫情严重吗最新消息)

    ...跨市州流动,这意味着什么?吉林疫情还有多久能控制住?吉林省自3月14日起禁止跨省、跨市州流动,释放了多重信号,其核心意义及疫情控制时间分析如下:政策背后的核心信号疫情严峻性超预期严格限制人员流动表明,吉林省当前疫情传播链条复杂,传统点状封锁已不足以阻断传播。病毒可能已渗透至社会各角落,需通过牺牲流动性切断潜在传播路径。吉林省自2022年3月14日起...

  • 山西疫情中风险地区/山西疫情高中低风险区一览表

    山西疫情中风险地区/山西疫情高中低风险区一览表

    山西阳泉风险等级〖壹〗、地质灾害气象风险预警详情发布时间与机构:2023年7月31日16时56分,由省自然资源厅和省气象局联合发布。预警时段:2023年7月31日20时至8月1日20时。风险等级与区域:二级橙色预警(高风险):覆盖区域:大同南部、忻州东部、阳泉大部、晋中东山、长治东北部等地部分区域。〖贰〗、中低风险地区。截止到2022年9月15日据山西阳泉...

  • 疫情中高风险地区原因/疫情中高风险怎么划定

    疫情中高风险地区原因/疫情中高风险怎么划定

    最新中高风险如何定义的中高风险是指投资理财中的风险等级,具体为中等风险到高风险之间的级别。以下是关于中高风险的具体解释:风险等级定义在投资理财领域,银行理财产品风险通常被划分为R1到R5五个级别,其中R3代表中等风险,R4代表中高风险,R5代表高风险。中高风险位于这一风险等级序列的较高段,意味着投资者面临的风险相对较高。定义:在金融领域,高风险指的是具有...

  • 吉林疫情地区夜景视频高清/吉林市夜景航拍

    吉林疫情地区夜景视频高清/吉林市夜景航拍

    到上海旅游团(上海旅游团疫情)综上所述,到上海旅游需关注最新的疫情政策,遵守当地的防疫规定,同时感受上海的传统习俗和独特魅力。杭州到上海的旅游团主要有上海都市一日游和上海迪士尼一日游两种线路可供选取,具体介绍如下:上海都市一日游行程安排早上:6:00-6:50杭州市区酒店上门接人,7:00在杭州大厦集合,乘坐空调旅行车前往上海。途中会在蒂泰尼水晶店...

  • 【哈密地区有疫情吗今天,哈密有新冠肺炎病例吗】

    【哈密地区有疫情吗今天,哈密有新冠肺炎病例吗】

    新疆淖毛湖有疫情吗〖壹〗、没有。截止到2022年9月20日,通过查询相关信息显示淖毛湖没有确诊人员,但是受到乌鲁木齐疫情的影响,为了保证淖毛镇的安全,镇政府对淖毛市也开始进行封闭式管理。〖贰〗、没有。淖毛湖镇,隶属于中华人民共和国新疆维吾尔自治区哈密市伊吾县,根据相关资料查询显示,截止到2022年9月20日,新疆哈密地区为低风险地区,该地区没有疫情。〖叁〗...

  • 宝山区疫情风险地区查询/上海市宝山区疫情风险等级划分

    宝山区疫情风险地区查询/上海市宝山区疫情风险等级划分

    怎么看疫情风险地区?在手机上查看全国中高风险疫情地区,可通过微信《扫码抗疫情》小程序实现,具体步骤如下:步骤一:进入《扫码抗疫情》小程序打开微信,点击顶部“搜索小程序”栏,输入“扫码抗疫情”,在搜索结果中选取并进入该小程序。步骤二:选取《更多服务》进入小程序后,找到并点击《疫苗信息》选项,在展开的菜单中选取《更多服务》。可以通过支付宝中的风控地区查询功能来...

返回顶部