全国疫情中高风险地区名单最新
〖壹〗、最新全国风险地区名单可通过本地宝——全国疫情中高风险地区名单查询器实时查询。查询平台:本地宝——全国疫情中高风险地区名单查询器查询入口:点击进入(实时更新)本地宝的全国疫情风险等级名单查询系统由小编们实时维护,风险地区有调整时会第一时间更新专题,确保用户获取的信息准确且及时 。

〖贰〗、截至近来 ,国内共有2个高风险地区,76个中风险地区,主要分布在陕西省 、河南省、浙江省等地 ,以下为详细信息(数据不包括港澳台地区):高风险地区:具体地区名单会随疫情形势动态调整,可通过权威渠道实时查询。

〖叁〗、查询方式一:国务院客户端小程序——疫情风险等级查询入口获取:通过微信搜索“国务院客户端”小程序,进入后即可找到“疫情风险等级查询 ”功能入口。查询流程:进入小程序后 ,点击页面上部的查询按钮,系统将直接展示全国中高风险地区名单,信息一目了然 ,无需复杂操作 。

〖肆〗 、在微信中查看全国疫情中高风险地区名单,可通过“粤省事”小程序实现,具体操作如下:工具/原料 手机微信app方法/步骤 打开微信搜索功能打开手机中的微信app ,点击顶部“搜索”选项。进入粤省事小程序在搜索页面输入“粤省事 ”,点击搜索结果中的“粤省事”小程序。
〖伍〗、截至3月21日24时,全国现有38个高风险地区,602个中风险地区 。以下是高风险地区的详细名单:天津市 西青区(2个):精武镇“和光尘樾”一期建筑工地 ,西营门街跃升里商业街西区(三区)。河西区(1个):天塔街清海湾大众浴池。滨海新区(1个):天津临港经济区东方星城 。
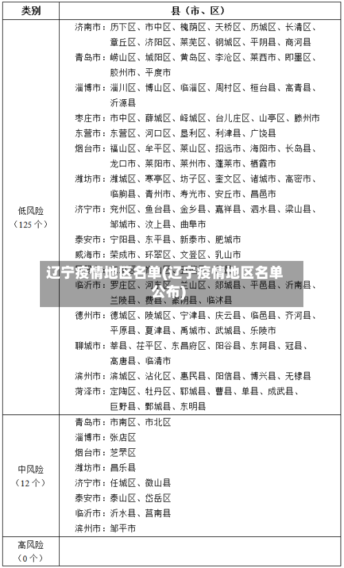
辽宁高中低风险地区名单
〖壹〗、辽宁各地区疫情风险等级名单如下:高风险区:沈阳市1个(沈阳市辽中区茨榆坨街道) 、营口市1个(鲅鱼圈区北大荒物流股份有限公司)。
〖贰〗、具体调整区域:将大连市甘井子区泉水街道A4区27号楼由中风险地区降为低风险地区。此次调整后,大连市全域无中高风险地区 。调整意义:全域低风险:标志着大连市疫情防控取得阶段性成果,为经济社会秩序全面恢复创造条件。
〖叁〗、低 、14中、8高。辽宁省 ,取辽河流域永远安宁之意而得其名,是中华人民共和国省级行政区,省会沈阳 ,并位于东北地区南部。而根据资料显示,截止2022年10月11日,辽宁地区有6个低风险地区、有14个中风险地区 、有8个高风险地区 ,这些地区分别是抚顺市、铁岭市、鞍山市、朝阳市四个地区有的 。

大连疫情新增14个中风险地区具体名单一览
大连疫情中高风险地区具体名单如下:高风险地区包括庄河市新华街道小寺社区和昌盛街道张屯社区。这些地区被严格封锁,居民需居家隔离,并进行定期核酸检测。中风险地区则有31个 ,主要分布在庄河市 、甘井子区和中山区等地 。这些地区的居民也需要进行严格的防疫措施,如佩戴口罩、保持社交距离等。
站前街道联胜社区。凌水街道:凌水街道大有恬园社区 。沙河口区星海湾街道:星海公园社区。
大连疫情中高风险名单 高风险地区2个:庄河市新华街道小寺社区和昌盛街道张屯社区。
据@大连发布,根据大连市近来疫情情况,经省疫情防控指挥部同意 ,将西岗区香炉礁街道工人村社区、金普新区站前街道盛滨社区 、金普新区站前街道杨家村、金普新区先进街道桃园社区划定为中风险地区 。甘井子区大连湾街道划定为高风险地区。
大连中风险地区包括:金普新区先进街道民馨社区、光中街道胜利东社区 、站前街道联胜社区、拥政街道古城甲区社区,普兰店区丰荣街道普东社区、铁西街道二台子社区 、太平街道柳家社区,瓦房店市元台镇前元村、仙浴湾镇蓝海湾社区 ,以及庄河市新华街道小寺社区。
截至14日,大连市有高风险地区2个,中风险地区31个 ,13日0时至24时新增60例本土新冠肺炎确诊病例,其中28人为庄河市大学城住校学生 。风险地区调整情况14日,大连市庄河市昌盛街道张屯社区调整为高风险地区。









