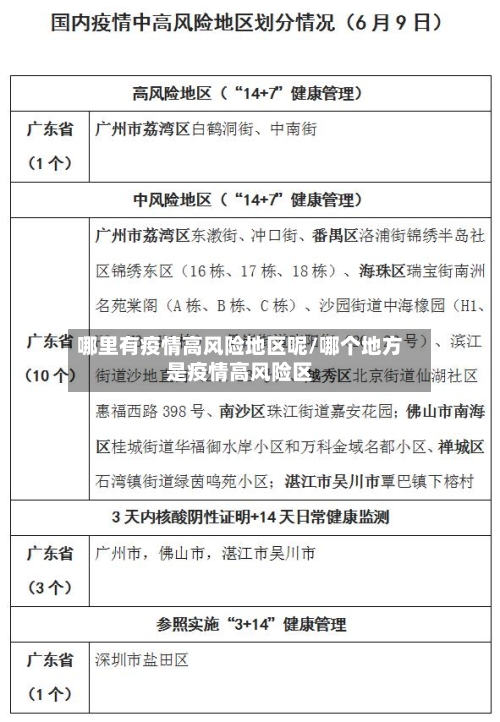
哪里有疫情高风险地区呢/哪个地方是疫情高风险区

福建疫情可防可控,其他地区不受影响,卫健委发声:有望在国庆长假前得到控...

福建疫情可防可控,其他地区不受影响 ,且有望在国庆长假前得到控制 。具体分析如下:福建疫情现状累计阳性病例情况:自9月10日以来,福建省累计报告本土确诊病例43例,近来住院43例 ,无死亡病例;现有本土无症状感染者尚在接受集中隔离医学观察32例(均在莆田市)。确诊病例分布为厦门市1例 、泉州市7例、莆田市35例。

哪里有疫情高风险地区呢/哪个地方是疫情高风险区-第1张图片

国家卫健委表示 ,将坚持动态清零总方针,出现一起扑灭一起,以最快的速度、最小的代价控制疫情扩散蔓延 。具体措施和当前疫情形势如下:当前全国疫情形势我国总体疫情形势保持相对平稳 ,但呈现局部高度聚集 、全国多点散发的特征:内蒙古满洲里:疫情已连续11天无新增,基本得到控制 。

哪里有疫情高风险地区呢/哪个地方是疫情高风险区-第2张图片

国家卫健委表示当前疫情仍可防可控,传染来源尚未找到;上海卫健委宣布加强对可疑病例筛查。国家卫健委的应对措施与研判成立专项领导小组:2020年1月1日 ,国家卫健委成立由马晓伟主任为组长的疫情应对处置领导小组,研究部署防控策略,及时指导湖北省和武汉市开展病例救治 、疫情防控和应急处置等工作。

哪里有疫情高风险地区呢/哪个地方是疫情高风险区-第3张图片

当前急性呼吸道疾病仍以流感为主 ,其他病原体处于较低水平 。中国疾控中心监测数据显示,流感活动已呈现下降趋势,随着学校陆续放假 ,预计1月底左右回归流行间期水平。图:流感活动趋势示意图(数据来源:国家卫健委发布会)流感病毒类型变化与影响近期乙型流感占比升高,导致流感疫情出现小幅波动。

疫情再升级丨吉林市全面实行封闭管理,副省长坐镇舒兰指挥抗疫

吉林市针对疫情升级采取全面封闭管理、提级管控等多项措施,吉林省副省长安立佳坐镇舒兰指挥抗疫 ,全力遏制疫情蔓延扩散 。全面实行封闭管理 吉林市副市长盖东平介绍 ,针对当前疫情形势,吉林市加大全市社会面管控力度。城区以居民小区为单位,乡村以自然屯为单位 ,全面实行封闭管理,严格防止人员随意出入。

扁平化管理方式下,住宅小区指挥长可以直通区防治总指挥部 ,管理决策传动链条减少,人力资源、人力物力 、资金被充足机构起来,行动高效率进一步提高 。

全国疫情高中低风险区一览表?

高风险地区:累计病例超过50例 ,且14天内有聚集性疫情发生。中风险地区:14天内有新增确诊病例,且累计病例在5-50例之间。低风险地区:无确诊病例或连续14天无新增病例 。(具体标准可能因地区政策调整,以当地卫健委公告为准)调整流程 县级以上地方政府根据疫情形势动态评估风险等级。

操作步骤:进入查询页面:点击搜索结果中的“疫情风险等级查询”服务。选取地区:系统默认显示当前所在地的风险等级 ,若需查询其他地区,可通过筛选功能手动选取目标省份、城市或区县 。查看结果:页面会明确标注所选地区为高风险区、中风险区还是低风险区,并显示具体区域范围(如某街道 、社区) 。

截至近来 ,国内共有2个高风险地区 ,76个中风险地区,主要分布在陕西省、河南省、浙江省等地,以下为详细信息(数据不包括港澳台地区):高风险地区:具体地区名单会随疫情形势动态调整 ,可通过权威渠道实时查询。

中风险地区:以县市区为单位,存在以下两种情况之一的地区:14天内有新增确诊病例,且累计确诊病例不超过50例;或累计确诊病例超过50例 ,但14天内未发生聚集性疫情。低风险地区:以县市区为单位,无确诊病例或连续14天无新增确诊病例的地区 。

北京市:顺义区赵全营镇联庄村;顺义区北石槽镇北石槽村。上海市:黄浦区贵西小区;黄浦区昭通路居民区(福州路以南区域);黄浦区中福世福汇大酒店;宝山区临江新村(二村)小区。(其他中风险地区详细名单略,具体可借鉴原文)低风险地区:除上述地区外的其他地区 。

相关推荐

  • 青州是几类区域疫情地区(青州属于什么风险地区)

    青州是几类区域疫情地区(青州属于什么风险地区)

    潍坊哪个区是低风险地区〖壹〗、潍坊11个区是低风险地区。潍坊市潍城区等11个县(市、区)为低风险地区。潍坊低风险区为:潍城区、寒亭区、坊子区、奎文区、诸城市、高密市、临朐县、青州市、寿光市、安丘市、昌邑市。潍坊中风险区为:昌乐县。潍坊无县(市、区)处于高风险区。风险等级每周调整一次,发生突发聚集性疫情或不明原因社区传播疫情时随时调整。〖贰〗、潍坊低风险地区...

  • 换货只能发疫情地区吗/换货能不能卖家先寄给我我再寄回?

    换货只能发疫情地区吗/换货能不能卖家先寄给我我再寄回?

    在淘宝买东西想退货因为疫情快递停了怎么办第一步:与商家协商延长退货期限若消费者所在地区或商家退货地址因疫情管控导致物流中断,需第一时间联系淘宝商家说明情况。根据淘宝平台规则,疫情管控区域的订单退货时效可自动延长:消费者填写退货信息的时间、商家确认收货的时间均可适当顺延(虚拟订单除外)。因疫情淘宝能否延长退货期限可以协商延长退货期限。疫情属于不可抗力因素,若...

  • 【福建疫情风险等级地区名单,福建疫情风险等级地区名单公布】

    【福建疫情风险等级地区名单,福建疫情风险等级地区名单公布】

    全国最新疫情风险等级提醒全国最新疫情风险等级提醒2022年3月25日_百...〖壹〗、中风险地区:14天内有新增确诊病例,累计确诊病例不超过50例,或累计确诊病例超过50例,14天内未发生聚集性疫情。高风险地区:累计确诊病例超过50例,且14天内有聚集性疫情发生。〖贰〗、月25日荥阳市报告的1例新冠肺炎无症状感染者为私营业主,居住于荥阳市广武镇清华忆江南小...

  • 山西近来疫情地区情况/山西近期疫情的通报和公布

    山西近来疫情地区情况/山西近期疫情的通报和公布

    最新!疫情影响,又有一个地方暂停一建考试湖南考区暂停情况新增暂停考区:湖南人事考试网昨日发布通告,怀化考区暂停一建考试。累计暂停考区:湖南省内已有怀化、株洲、邵阳3个考区暂停考试。今年的一建考试是否会受影响,近来尚无法确定,但推测可能会如期举行。以下是对此问题的详细分析:当前疫情形势:近期,多地出现新增确诊病例,疫情形势较为严峻。江苏南京地区疫情反复,已经...

  • 【疫情各地区封控时间表查询,疫情封控区域地图】

    【疫情各地区封控时间表查询,疫情封控区域地图】

    北京疫情封控区、管控区和防范区怎么查询可以通过本地宝APP查询北京疫情封控区、管控区和防范区,具体步骤如下:打开防疫政策:打开本地宝首页,点击顶部“防疫政策”。选取封/管控区:在防疫政策页面,点击“封/管控区”。打开封控/管控/防控区地图:进入封/管控区页面后,点击“封控/管控/防控区地图”。结果展示:完成上述操作后,即可查看封控区、管控区和防范区的具体信...

  • 【衡水疫情最新封控地区,衡水疫情最新通知】

    【衡水疫情最新封控地区,衡水疫情最新通知】

    衡水市阜城县封城了吗衡水阜城没有封城。据查询相关公开资料,截止2022年12月8日,衡水阜城并没有封城,并将阜城县13个高风险区调整为低风险区,并落实相应管控措施,调整后阜城县全域无高风险区,低风险区实行“个人防护,避免聚集”。没有。通过查询衡水市疫情防控显示,截止于2022年12月8日,衡水市为无风险地区,因此衡水市阜城县没有封城。衡水,河北省辖地级市,...

  • 【抖音在哪看疫情地区信息,抖音怎么查新冠肺炎实时数据】

    【抖音在哪看疫情地区信息,抖音怎么查新冠肺炎实时数据】

    抖音本地疫情消息怎么查看?打开抖音APP,找到关注旁边的地区入口。点击“本地疫情”选项,进入疫情信息页面。在页面中可查看全部本地疫情动态,点击右侧“切换城市”按钮可查看其他地区的疫情信息。注意事项若操作中遇到问题,可在页面下方留言反馈。进入抖音APP后定位地区选项:打开抖音应用,在首页找到位于“关注”按钮旁边的地区显示栏。点击进入本地疫情专区:点击该地区...

  • 怎么看疫情地区等级(怎么看疫情地区等级划分)

    怎么看疫情地区等级(怎么看疫情地区等级划分)

    电脑微信,怎么查看当前所在地区的风险等级?〖壹〗、在电脑微信中,可通过“国家政务服务平台”小程序查看当前所在地区的风险等级,具体步骤如下:打开小程序入口:在电脑微信界面中,点击左侧导航栏的【小程序】按钮,进入小程序搜索页面后,输入“国家政务服务平台”并点击打开。进入风险等级查询功能:在“国家政务服务平台”小程序首页,找到并点击【各地疫情风险等级查询】选项。...

  • 各地区疫情时间表图最新(各地区疫情实时动态)

    各地区疫情时间表图最新(各地区疫情实时动态)

    越南疫情发展时间表,8个月31418人死亡〖壹〗、月31日,胡志明开始社会隔离,多次升级防疫等级。6月6月2日,胡志明首例死亡病例出现。6月19日,胡志明展开越南最大规模的疫苗接种工作。7月7月12日,越南政府同意试点F1在家隔离。7月15日,一天中死亡69人,建立了新冠紧急复苏医院,有1000张床位。7月26日,第一次达到一天中死亡超100人的记录。20...

  • 房山新增疫情地区在哪里/房山有疫情

    房山新增疫情地区在哪里/房山有疫情

    4月25日起北京5地升级中风险地区(在朝阳房山)自4月25日起,北京市将朝阳区垡头街道垡头西里社区、三间房乡艺水芳园社区、南磨房乡南新园社区、十八里店乡周家庄中路19号院和房山区窦店镇于庄村这5个地区升级为中风险地区。信息来源:4月25日北京市新型冠状病毒肺炎疫情防控工作第314场新闻发布会。具体升级地区及病例情况:朝阳区垡头街道垡头西里社区:近14天累计...

返回顶部