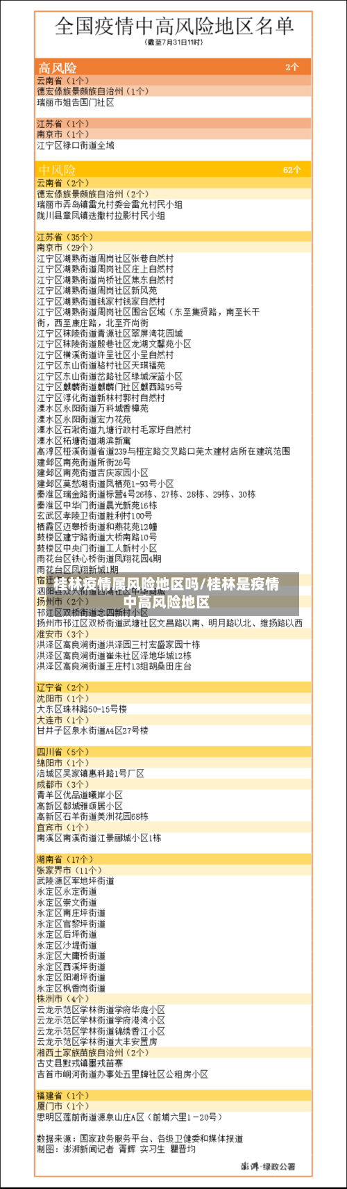
桂林疫情属风险地区吗/桂林是疫情中高风险地区

桂林为什么解封了

〖壹〗 、没有疫情 。桂林是广西壮族自治区地级市,截止至2022年12月8日 ,该地区疫情得到了良好控制,其所在行政区已全部划分为低风险地区,没有疫情了 ,所以该地区宣布进行解封了 ,但出行时仍需根据防疫政策做好个人防护措施。

桂林疫情属风险地区吗/桂林是疫情中高风险地区-第1张图片

〖贰〗、解封了。通过查询桂林平乐疫情防控公告了解到,经核实截止至2022年12月8日该区域疫情情况好转没有出现新增病例,因此是解封了的 。桂林 ,简称桂,广西壮族自治区辖地级市,二级大城市、省域副中心城市 。

桂林疫情属风险地区吗/桂林是疫情中高风险地区-第2张图片

〖叁〗 、022年12月桂林解封了 ,学校复课了。据相关资料显示,临桂2022年12月8日复课了。新冠肺炎列入乙类流行感冒,全国解封 ,复工复产复学 。

〖肆〗 、解封。根据桂林市疫情防控要求,截止到2022年12月10日,桂林市属于常态化防控区域 ,已经解封。桂林,简称桂 。桂林市位于南岭山系西南部,地处湘桂走廊南端 ,广西壮族自治区东北部。北部及东北部与湖南省交界 ,东南部与广西壮族自治区贺州市接壤。

〖伍〗、已经解封 。根据桂林八里街疫情最新相关消息,并没有相关封城通告,也希望广大市民以官方发布消息为准。

广西近来疫情中高风险地区有哪些

〖壹〗、022年3月5日0—24时 ,全国新增本土病例175例,近来国内的疫情形势较为严峻,那么关于最新的全国疫情中高风险地区名单 ,(不含港澳台)疫情中高风险地区名单都有哪些,一起了解下。

〖贰〗 、广西南宁是低风险 。截止20220412号最新数据显示,南宁地区近来没有中、高风险区域 ,都是低风险地区。低风险地区是无确诊新冠病例,或者连续14天都没有新增加确诊病例。应对策略 高风险地区实施“内防扩散、外防输出 、严格管控 ”的政策,需要继续尽力做好疫情防控工作 。

〖叁〗、当国家发生疫情或重大紧急卫生事件时 ,根据当前疫情的实际情况和发展态势,综合考虑新增和累计确诊病例数等因素,以县市区为单位划分为:低风险区、中风险区 、高风险区 。

广西桂林永福县是否个中风险地区

〖壹〗、不是。根据桂林市疫情工作报告了解到 ,截止到2022年12月13日 ,广西桂林永福县不是个中风险地区。永福县位于广西省桂林市,经核实,当地疫情好转 ,为常态化管控地区,恢复正常的社会生产和居民生活 。

〖贰〗、桂林的地震危险性相对较大,因为该地区的地震几率较高 ,历史上也发生过多次地震。桂林市被列为自治区级地震重点防御城市,全市有54%的国土面积,包括市区 、全州、兴安、灵川 、临桂 、永福县 ,均处在国家标准规定的地震动峰值加速度0.05g(相当于地震基本烈度6度)设防区域内。

〖叁〗、苏桥经济开发区位于永福县苏桥镇,距离桂林市26公里,距离两江世界机场5公里 ,是桂林市规划面积最大的园区 。苏桥经济开发区地处我国中西部结合处,背靠资源丰富的大西南川滇黔渝,南可直达广西沿海钦州、北海 、防城港 ,湛江等出海口及东盟各国 ,东出梧州、贺州,可达珠三角发达地区,北连两湖中原地区。

〖肆〗、广西桂林永福县是一个非常适合养老的地方 ,以下是具体原因:自然环境优越 空气清新:森林覆盖率达到798%,是名副其实的小氧吧,空气中负氧离子含量高达每立方厘米8万个 ,对老年人的呼吸道和心血管系统等都非常有益。

〖伍〗 、永福县增速达37%,在亿元级别地区中表现突出,可能受益于特色产业或投资拉动 。恭城和阳朔增速为正 ,但具体数值未提及;其余四地(龙胜、象山、秀峰 、叠彩)均为负增长,需关注后续恢复情况。

〖陆〗、永福县还是中国首批被授予“中国长寿之乡”称号的地区之一,这得益于其独特的地理环境、优质的生活条件和良好的医疗保障。在这里 ,老年人可以享受到长寿的氛围和优质的养老服务 。综上所述,广西桂林永福县凭借其优美的自然环境 、宜人的气候、丰富的资源和注重养生的文化氛围,确实是一个适合养老的地方。

防城港去桂林要不要隔离

〖壹〗、不需要。防城区 ,隶属广西壮族自治区防城港市 。桂林 ,简称“桂”,广西壮族自治区辖地级市 、省域副中心城市 。根据广西防疫政策规定:防城港和桂林两地都属于低风险地区,在两地之间来往的旅客不需要居家隔离 ,只需持有48小时内核酸证明和健康码即可。

〖贰〗 、不要。桂林,简称桂 。桂林市位于南岭山系西南部,地处湘桂走廊南端 ,广西壮族自治区东北部。通过查询疫情防控显示,截止2022年10月4号,桂林没有新增病例 ,方洪刚属于低风险地区,因此只需持有48小时核酸证明即可,不需要隔离。防城港是广西壮族自治区下辖的地级市 ,环北部湾城市群城市,是一座滨海城市、边关城市、港口城市 。

〖叁〗 、可以。根据广西查询防疫部资料显示,2022国庆节期间防城港地区没有确诊病例 ,可以自驾游去桂林 ,外来返桂林的人员需要持有48小时内核酸检测阴性证明。

〖肆〗、出广西:凭健康码绿码通行,持48小时核酸阴性证明出行,时刻关注目的地的防疫政策 。非必要不远行、非必要不离邕 、不离桂 ,非必要不前往中高风险地区、有本土病例地区、涉疫区。中高风险地区 、本土疫情所在地人员进入广西市:需持“24小时或48小时核酸阴性证明 ”、抵百后集中医学隔离或居家监测。

桂林属于什么风险等级

广西14个地市2024-2026年光伏、风电消纳风险预警结果显示,钦州 、贵港、崇左、桂林等地部分年份存在红色预警,表明消纳风险高 ,已无新增消纳能力 。新能源消纳风险预警等级划分新能源消纳风险预警等级共分为绿色 、黄色 、橙色、褐色、红色五个等级,具体含义如下:绿色:消纳条件好,消纳风险小。黄色:消纳条件一般 ,有一定消纳风险。

广西桂林近来属于低风险区 。以下是桂林市风险等级情况的详细说明:当前风险等级 广西桂林近来整体被划分为低风险区 。这意味着在该地区内,疫情传播风险相对较低,但仍需保持警惕 ,做好个人防护。

桂林市属于低风险区,桂林市民应尽量减少跨省区人员流动,不到中高风险地区 ,非必要不离桂 ,非必要不前往有疫情的省份,非必需不出境。

风险18级确实显得比较严重,但具体状况需进一步明确 。我理解这个问题可能涉及不同层面的风险评估 ,比如银行内部的风险管理,或者是对客户的信用评级。此外,也可能是针对理财产品或其他金融产品的风险等级评估。如果要具体我认为问题的核心可能在于客户风险等级评估 。

桂林银行的中低风险的理财产品可以买。以下是关于桂林银行中低风险理财产品的几个要点:风险等级:中低风险的理财产品通常意味着其投资风险相对较低 ,但并不代表没有风险。投资者在购买前应充分了解产品的风险收益特征和投资策略 。收益情况:这类产品的预期收益率一般也会相对较低,但相对稳定。

相关推荐

  • 河南疫情三类地区有哪些/河南疫区划分三类

    河南疫情三类地区有哪些/河南疫区划分三类

    郑州市现在属于低风险地区吗?截至近来,郑州全域均为低风险区,没有中风险地区。以下为详细说明:当前风险等级情况:根据现有信息,郑州市整体疫情风险等级处于低风险状态,未划分出任何中风险区域。这一结论基于官方发布的最新数据,反映了当前疫情防控的阶段性成果。现在郑州市的疫情已经被控制住了,近来郑州市是属于低风险地区。截至近来,郑州金水区是低风险区,且郑州市全市均为...

  • 疫情转移地区(疫区病人转移)

    疫情转移地区(疫区病人转移)

    转印度疫情汇总2022年6月21日星期二马哈拉斯特拉邦:新增2,345例,累计7,938,103例;孟买新增1,310例。喀拉拉邦:新增2,786例,累计6,601,884例。德里:新增1,060例,累计1,923,149例。防疫政策与动态检测情况截至6月20日,印度累计检测858,526,354份样本,当日检测388,641份。第三波疫情争议:部分病...

    2026/03/22
  • 威远是否疫情地区呢(威远出现了新型冠状病毒吗)

    威远是否疫情地区呢(威远出现了新型冠状病毒吗)

    威远现在可以去自贡吗〖壹〗、威远到自贡客运站该线路班次间隔固定为10分钟一班,票价为8元。终点站为自贡客运站,是自贡市区的主要交通枢纽,可换乘市内公交或出租车前往其他地点。此线路适合目的地明确为自贡客运站周边,或需进一步中转的旅客,班次密度与票价性价比均衡。〖贰〗、要。通过查询相关资料显示,威远县应对新冠肺炎疫情应急指挥部到返自贡人员需要主动报备。威远县隶...

  • 地区疫情防控询问/各地疫情防控部门电话

    地区疫情防控询问/各地疫情防控部门电话

    商洛商州区疫情防控电话是多少商洛商州区疫情防控政策询问电话为0914-2366907和0914-2366906。以下是商洛商州区疫情防控政策重点内容:非必要不流动倡导就地过年,非必要不出行。因特殊原因确需跨区流动,需了解出发地、目的地、途经地疫情等级和防疫政策,评估风险,旅途中全程做好个人防护,持48小时内核酸检测阴性证明。商州区防控办:0914-2366...

  • 沈阳还是疫情地区吗/沈阳还算疫区吗

    沈阳还是疫情地区吗/沈阳还算疫区吗

    沈阳西塔有疫情吗〖壹〗、没有。沈阳位于中国东北地区南部,辽宁省中部,南连辽东半岛,北依长白山麓,位处环渤海经济圈之内,是环渤海地区与东北地区的重要结合部,通过查询沈阳西塔的防疫官方网站了解到,此地没有疫情,已经连续4天无新增病例,但防疫形势依旧严峻,我们要积极配合防疫工作。〖贰〗、截止到2022年9月30日无疫情。通过查询资料,截止到2022年9月30日,...

  • 【青浦疫情地区分布图片,青浦疫情严重吗】

    【青浦疫情地区分布图片,青浦疫情严重吗】

    上海今日新增3例本土确诊病例,3个小区列为中风险地区上海今日新增3例本土确诊病例,3个小区被列为中风险地区,具体情况如下:新增确诊病例信息病例1:女性,34岁,常住福建厦门。11月12日自厦门前往北京,15日抵沪,临时居住于浦东新区锦绣路香梅花园。25日上午核酸检测阳性,复核后确诊为新冠肺炎普通型病例,已接种2剂新冠疫苗。病例2:女性,32岁,家庭住址为...

  • 物流疫情防控地区查询(物流新冠疫情的通知)

    物流疫情防控地区查询(物流新冠疫情的通知)

    疫情快递停发地区查询全国快递停发区域可通过快递100实时查询,近来国家邮政局称“快递停运”消息不实,部分受疫情影响网点封停但占比不大,全国邮政快递网络运行总体平稳。可以通过快递公司的APP查询疫情快递停发地区,以顺丰速运APP为例,具体步骤如下:打开APP并进入在线客服首先打开顺丰速运APP,点击底部菜单栏的“我的”,进入个人中心页面后,在服务项目中找到并...

  • 疫情风险地区中风险(疫情中风险地区划分)

    疫情风险地区中风险(疫情中风险地区划分)

    中风险地区定义〖壹〗、中风险地区的定义是:14天内有新增确诊病例,累计确诊病例不超过50例,或累计确诊病例超过50例但14天内未发生聚集性疫情的地区。具体解释如下:新增确诊病例:指在最近14天内,该地区有新发现的、经实验室确诊的新冠病毒感染病例。这一指标反映了该地区疫情的最新动态和趋势。〖贰〗、高风险地区界定:累计病例数超过50例,且14天内有聚集性疫情发...

  • 【疫情地区的车牌让人嫌弃,疫情期间车子限牌吗】

    【疫情地区的车牌让人嫌弃,疫情期间车子限牌吗】

    湖北车牌什么时候可以上高速湖北车牌近来可以正常上下高速。以下是详细说明:车牌本质与通行无关:车牌是车辆的登记编号标识,主要作用是表明车辆所属的省、市、县等行政区信息,方便车管所等部门管理车辆和追溯车主信息。它本身并不具备限制车辆通行高速的功能,只要车辆符合相关通行规定,拥有合法有效的车牌就能正常行驶在高速公路上。鄂牌车辆可以上高速,只要车辆合法且牌照正规即...

  • 【高邑地区疫情情况如何,高邑役情】

    【高邑地区疫情情况如何,高邑役情】

    高邑县南塔影为什么封村了〖壹〗、谣言。据官方网站调查显示,于2月1日网上流传,2月6日高邑县将封城封村”的消息。消息一经传播,立刻引起了高邑县政府的高度重视,经高邑县互联网信息办公室与高邑县应对新型冠状病毒感染的肺炎疫情工作领导小组办公室核实,该消息为谣言。近来高邑县实行常态化疫情防控,按照省市疫情防控部署,全面恢复正常生产生活秩序。〖贰〗、025年石家庄...

返回顶部