阜阳疫情什么时候开始的
月28号 。大皖新闻讯 据阜阳发布微信号消息,2022年9月27日 ,阜阳市新冠肺炎疫情防控应急指挥部发布通告,经省 、市专家会商研判,阜阳市新冠肺炎疫情防控应急指挥部决定 ,自9月28日2时起,实施阜城三区疫情防控临时管控措施。阜(fù)阳,简称阜 ,别名颍州、汝阴、顺昌,位于安徽省西北部,华北平原南端。

疫情主要发生地:2008年 ,我国安徽阜阳等地发生了较大规模的手足口病疫情 。病原体:手足口病是一种由肠道病毒引起的传染病。易感人群:多发生于5岁以下儿童。传播方式:主要通过密切接触传播,患者和隐性感染者都是主要的传染源 。症状表现:患者通常会在手 、足、口等部位出现小疱疹或小溃疡的症状。
阜阳此轮本土疫情预计在2022年4月二十几号左右能解封。因为阜阳此次首个确诊病例于3月27日通报,为省外返回人员,当时就立即采取了严格的防控措施 ,对部分小区进行了封控 。而封控区域一般近14天区域内无新增病例或无症状感染者就能解封。
确诊病例80(编号0204-1):韩某某,男,29岁 ,现住址临泉县张营乡。1月21日从武汉开车返回临泉,1月24日发病,1月25日至临泉县人民医院就诊 ,2月1日转送至阜阳市第二人民医院隔离治疗,2月4日确诊,近来病情稳定。
有 。根据阜阳市新冠肺炎疫情防控应急指挥部决定 ,自9月28日2时起,实施阜城三区疫情防控临时管控措施,截止2022年10月15日 ,还没有解封。
有疫情。根据相关资料查询和报道,2022年8月10日,阜阳卫校在重点人群筛查中发现了9例无症状感染者,2022年9月3日已送往定点医院进行隔离治疗 。
阜阳市疫情防控电话12331
〖壹〗、阜阳市疫情防控电话正确的号码应为0558-12320 ,阜阳市市防疫指挥部电话:0558-2118844。
〖贰〗 、食品药品安全专题教育市场监管站王春梅站长通过案例分析,指导学生如何辨别“三无 ”食品、“五毛”食品及过期药品,要求在正规渠道购买商品 ,杜绝滥用药物。现场公布投诉举报电话“12331”,鼓励学生参与社会监督,并强调“食药安全关乎生命健康 ,需时刻警惕 ” 。
什么叫重点疫区
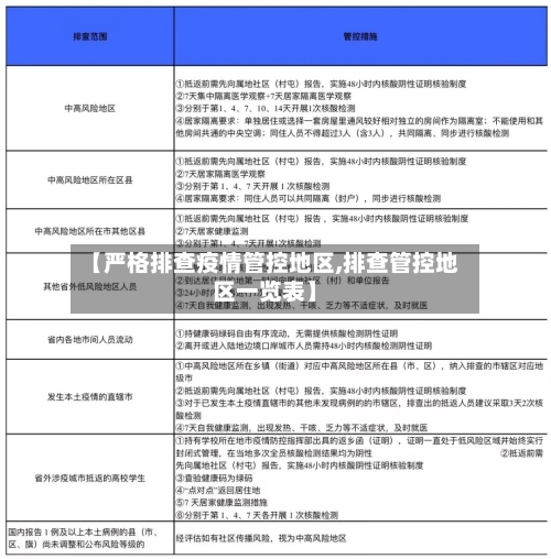
重点疫区指累计确诊病例数超过100的城市或地区,包括国内特定城市及境外疫情严重国家/地区。具体说明如下:国内重点疫区判定标准及实例国内重点疫区通常以累计确诊病例数作为核心判定依据,标准为累计确诊病例超过100例的城市。
重点疫区的定义与划分:重点疫区指的是新型冠状病毒疫情较为严重的地区 ,通常以某一省份为主要疫源地 。具体的划分是基于疫情的感染人数、传播范围 、医疗资源等多方面的因素综合考量得出的。 湖北省作为重点疫区:作为疫情的发源地,湖北省尤其是武汉市在疫情期间面临着极大的挑战。
广州规定的重点疫区:重点疫区是指湖北全省 。鉴于温州近期疫情基本控制,从即日起 ,不再将温州来粤人员列入疫情高发地名单。现在,中国境外的重点疫区是意大利、韩国和日本,所以们对于从这些国家进入和境内的要严格把控。
涉疫区是指受到新冠病毒疫情影响的地区。具体来说,涉疫区主要包括以下几个范围:有病毒感染者居住、工作或曾经经过的地方:这些地方可能存在病毒传播的风险 ,因此被视为涉疫区 。新冠病毒疫情较为严重的地区:这些地区通常会出现大量病例,并且可能需要进行封锁管理,以防止疫情的扩散。
按照规定 ,14天内有新增以及有本土新冠病毒感染者,或有中高风险地区地区的行政区域,卫健委就可以把那个城市划为疫情防控重点关注地区。新型冠状病毒是属于冠状病毒中的一种 ,主要是由感冒以及中东呼吸综合症和严重急性呼吸综合症等引起的一种病毒,新型冠状病毒,是以前从未发现的一种冠状病毒新型毒株 。

安徽阜阳哪里疫情最严重
〖壹〗、太和县三塔镇。太和县三塔镇为高风险区 ,太和县城关镇舒乐西路南一巷32号;太和县城关镇晶宫世界城小区为中风险区。三塔镇,隶属于安徽省阜阳市太和县,地处太和县东南部 ,东接亳州市利辛县巩店镇,南邻阜阳市颍泉区伍明镇,西隔茨河与关集镇 、郭庙乡相望,北靠原墙、三堂镇 。
〖贰〗、阜阳市太和县。截止到2022年10月11日 ,通过查询我国疫情官方网站显示,安徽省报告新增确诊病例1例在阜阳市太和县新增无症状感染者10例,是最严重的地区 ,实行一天一核酸计划。
〖叁〗 、阜阳市 。阜阳市在隔离管控人员核酸检测中发现1例初筛阳性,已转运至定点医院医学观察,阜阳市的疫情比较严重。到达该地区需要48小时核酸检测报告 ,出示绿色健康码、行程码并全程佩戴好口罩。
阜阳是中高风险地区吗
〖壹〗、阜阳不是中高风险地区 。阜阳地区近来没有中 、高风险区域,都是低风险地区。阜阳位于安徽省西北部,华北平原南端 ,阜阳位居大京九经济协作带,是东部地区产业转移过渡带、中原经济区东部门户城市。经济总量进入全国百强。阜阳市近60平方公里的地下储有丰富的地热资源,煤炭资源 。
〖贰〗、辽宁省营口 、大连地区高速公路部分收费站对无核酸证明人员劝返。大连地区出口针对辽H车辆司乘人员查验7两小时核酸证明。中风险地区出行限制 非必要不前往中风险地区 ,避免跨区域流动以降低感染风险 。确需出行者需提前了解目的地政策,部分地区可能要求隔离或健康码异常处理。
〖叁〗、不是。截止2022年12月28日,安徽阜阳地区已经实现了,静默华管理 ,不是中高风险 。“阜阳,简称阜,古称汝阴、顺昌 、颍州 ,安徽省辖地级市,居民出行还需要佩戴口罩做好疫情防护。
〖肆〗、强降水高风险区8月8日至13日,沿淮淮北部分地区可能出现中到大雨 ,局部暴雨,易引发城市内涝、农田积涝及山区地质灾害。需特别防范短时强降水导致的次生灾害 。
〖伍〗、阜阳现在一地属于中风险地区,9月23日 ,阜阳市在省外来阜人员例行核酸检测中发现1例新冠病毒奥密克戎变异株阳性感染者,后在阜城密接及风险人群中接连发现关联阳性感染者。
【疫情防控】阜阳疾控紧急提醒!
阜阳市疾控中心发布新冠疫情防控紧急提示近日,湖南省常德市疫情已关联四川成都 、湖南长沙、株洲、湘潭等地 ,河南郑州突发多例病例和无症状感染者,其他地区仍然有陆续发生新冠肺炎疫情,为降低我市新冠疫情输入风险,阜阳市疾控中心再发布温馨紧急提示:主动报备。
阜阳市各县市区疫情防控询问电话汇总:颍州区疾病预防控制中心:0558-2188827 。颍东区疾病预防控制中心:0558-2292053。颍泉区疾病预防控制中心:0558-2627728。临泉县疾病预防控制中心:0558-5398769。太和县疾病预防控制中心:0558-8636504 。阜南县疾病预防控制中心:0558-6712332。
月10日 ,安徽省阜阳市颍上县确诊一例新冠肺炎病例,患者兰某系上海市确诊病例王某某的密切接触者,已被转运至定点医院隔离治疗。病例基本情况患者兰某 ,男,50岁,户籍地为颍上县慎城镇张洋社区 ,长期在上海某公司务工 。









