福建是否疫情风险地区/福建是否疫情风险地区呢

福建属于中高风险地区吗

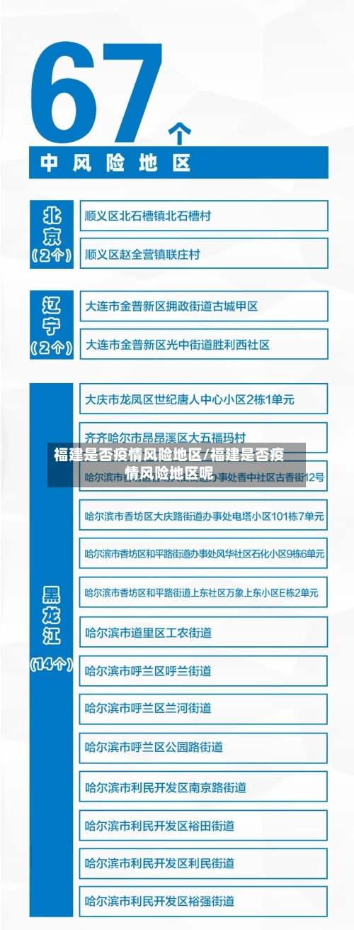
〖壹〗、福建省 莆田市(全市)莆田市全域因疫情被列为中高风险地区。泉州市 泉港区 安溪县 晋江市泉州市的泉港区 、安溪县、晋江市因疫情被列为中高风险地区 。厦门市(全市)厦门市全域因疫情被列为中高风险地区。漳州市 漳州台商投资区漳州市的漳州台商投资区因疫情被列为中高风险地区。

福建是否疫情风险地区/福建是否疫情风险地区呢-第1张图片

〖贰〗、中高风险地区分布全国中高风险地区情况:截止到9月13日16点 ,全国除云南瑞丽大等贺村处于中风险地区以外,其他4个中风险 、1个高风险地区均与福建疫情有关 。福建中高风险地区来源:这5个福建的中高风险地区来自福建仙游县和泉州市,说明疫情范围相对集中在局部区域 ,其他地区未受影响 。

福建是否疫情风险地区/福建是否疫情风险地区呢-第2张图片

〖叁〗 、福建省(10个)宁德市霞浦县东至松城街道西山洋等10个区域 漳州市芗城区浦南镇布坑村(除龙前社26-1号4幢、布坑新村外)陕西省(10个)西安市长安区韦曲街道简王井村的其他区域等10个区域 解除标准 高风险区:连续7天无新增感染者降为中风险区 ,中风险区连续3天无新增感染者降为低风险区。

福建是否疫情风险地区/福建是否疫情风险地区呢-第3张图片

全国疫情风险等级名单是?

〖壹〗、全国中高风险地区名单可通过权威查询入口获取实时信息,数据不包含港澳台地区,信息来源于各地政府 、卫健委权威发布。全国风险等级查询入口国务院微信小程序用户可通过微信搜索“国务院客户端 ”小程序 ,进入后点击“疫情风险查询”功能,即可查看全国中高风险地区实时名单 。该平台数据由国家卫生健康委员会提供,更新及时且权威。

〖贰〗、高风险等级地区:以县、市(区)为单位 ,累计病例超过50例,且14天内有聚集性疫情发生的地区。中风险地区:以县市区为单位,存在以下两种情况之一的地区:14天内有新增确诊病例 ,且累计确诊病例不超过50例;或累计确诊病例超过50例,但14天内未发生聚集性疫情 。

〖叁〗 、疫情级别通常根据疫情的传播风险、严重程度及防控需求进行划分,主要分为低风险地区、中风险地区和高风险地区三个级别 ,具体划分标准及依据如下:低风险地区:定义:无确诊病例,或连续14天无新增确诊病例。

点多、面广 、频发,本轮疫情最新研判→

本轮国内疫情呈现点多、面广、频发,德尔塔和奥密克戎变异株叠加流行的特点 ,各地疫情形势及风险研判如下:疫情扩散风险较低地区北京 、天津 、山西、上海、山东 、福建厦门、黑龙江鸡西等地近日检出的感染者 ,均为隔离管控或闭环管理人员,疫情进一步扩散传播风险较低。

近来全球新冠肺炎疫情仍处于高位,国内疫情呈现点多、面广 、频发 ,德尔塔和奥密克戎变异株叠加流行的特点 。近期我省×市、×市相继报告外省入皖人员检出确诊病例,疫情输入和扩散风险持续存在,防控形势严峻。

国家卫健委坚持“动态清零”总方针不动摇 ,通过多维度防控措施应对疫情挑战。具体措施如下:迅速开展疫情应急处置针对近期全国本土聚集性疫情呈现点多、面广 、频发的特点,国务院联防联控机制综合组迅速派出国家工作组赴吉林、山东、广东 、黑龙江等省份指导疫情处置 。

福建厦门市同安区一区域被列为高风险地区

自2021年9月13日起,福建省厦门市同安区新民镇湖里工业园以东、同明路以西、集安路以南 、集贤路以北的区域被列为高风险地区。此外 ,厦门市应对新冠肺炎疫情工作指挥部还发布了多项疫情防控措施:全市居民小区(村)实行闭环管理:严格落实“测温亮码 ”措施,减少人员流动。

自2021年9月13日起,厦门市同安区新民镇湖里工业园以东 、同明路以西、集安路以南、集贤路以北的区域被列为高风险地区 。划分依据:厦门市应对新冠肺炎疫情工作指挥部根据当前疫情防控实际情况 ,经专家研判后作出上述划分决定 。疫情背景:此次划分高风险地区与莆田疫情传播链延伸有关。

即日起,福建省厦门市同安区新民镇柑岭村 、同安区新民镇梧侣社区被调整为高风险地区。具体信息如下:调整主体:福建省厦门市应对新冠肺炎疫情工作指挥部 。调整时间:22日发布通告,即日起执行。调整内容:将同安区新民镇柑岭村、同安区新民镇梧侣社区由中风险地区调整为高风险地区。

如何查看福建莆田疫情风险区域

进入支付页面:打开微信 ,选取底部菜单栏“我 ” ,点击“支付”选项 。定位城市服务:在支付页面中找到“城市服务”入口并点击进入。进入疫情专区:下滑页面至“疫情专区 ”模块,点击后系统将自动定位至当前所在城市(若未自动定位,需手动选取“福建莆田”)。

在微信国务院客户端中可以查询自己所在区域的风险等级 ,具体操作步骤如下:点击国务院打开微信,在搜索框中输入【国务院客户端】,点击进入该小程序 。点击疫情风险等级进入国务院客户端小程序后 ,切换到新页面,在页面中找到并点击【疫情风险等级】选项。

可以通过手机支付宝上的国务院客户端查询风险地区,具体步骤如下:打开国务院客户端在手机支付宝上打开国务院客户端。进入疫情风险查询功能在国务院客户端界面中 ,找到并点击“疫情风险查询”选项 。查看全国风险区域进入疫情风险等级查询界面后,点击“查看全国疫情风险区域 ”,系统将展示最新的全国风险地区分布。

进入“我的”页面打开高德地图APP ,在首页底部导航栏中点击【我的】,进入个人中心页面。打开“更多工具”在“我的 ”页面中,向下滑动找到【更多工具】选项并点击 ,进入功能集合页面 。选取“疫情地图”在“更多工具”页面中 ,找到【疫情地图】功能并点击,系统将自动加载当前区域的疫情风险分布信息 。

可以通过微信中的国家政务服务平台小程序查询地区疫情风险等级,具体操作如下:打开微信软件:在手机主页点击打开【微信】。进入小程序页面:点击微信右下角的【发现】 ,接着在功能页面点击【小程序】。

步骤一:进入《扫码抗疫情》小程序打开微信,点击顶部“搜索小程序 ”栏,输入“扫码抗疫情” ,在搜索结果中选取并进入该小程序 。步骤二:选取《更多服务》进入小程序后,找到并点击《疫苗信息》选项,在展开的菜单中选取《更多服务》。

疫情期间去外地旅游会被隔离14天吗?这篇是实地亲测

疫情期间去外地旅游 ,除了进北京要求自我隔离14天外,其他地方基本不存在这一要求,但出行前需查看目的地“疫情等级” ,避开“中风险 ”以上地区。具体分析如下:北京的特殊要求:明确要求进京人员自我隔离14天,这是出于首都疫情防控的特殊需要 。

022年五一去厦门旅游,非中高风险地区人员一般不会被要求隔离 ,但需遵守相关防疫规定。 具体如下:非中高风险地区人员:若未途经中高风险地区 ,且健康码为绿码,通常无需隔离。但需配合厦门市防疫要求,如抵厦后立即进行核酸检测(连做3天) ,并主动向社区或单位报告行程 。

应该不需要了。关键看你的工作单位有没有需要隔离的要求,还有看你是否路途上有些意外情况。一般个人而言,已经没有强制隔离的要求了 。

法律分析:疫情期间出远门需要向单位和防疫部门报备。为严格防控疫情扩散 ,要求我们每个人不到中高风险地区去,不接触危险人员。如果曾到过风险地区或接触过确诊病历或疑似病例,必须像当地机关报备 ,采取措施,到当地检验部门参加核酸检验,集中隔离14天或按要求居家自我隔离14天 。

法律分析:不会被隔离 ,除非是从中高风险地区去异地,才需要进行隔离 。为防止疫情扩散,近期 ,天津、雄安新区 、河北三河等环京多地已出台“升级版 ”防疫政策 ,将对由中高风险地区前往当地的人员实行为期14天的医学隔离。

不需要。只要不是高风险区域的就不用做,但需要出示健康码并测量体温 。外出旅行是不需要做核酸检查的。只要做好个人的防护以及随时更新有效的健康码就可以。如果是境外或者疫情高发区的地方回来,不但要做核酸检测 ,还要隔离〖Fourteen〗、天 。核酸检测需要经过取样、留样 、保存、核酸提取、上机检测。

相关推荐

  • 【龙岩疫情地区分布情况,龙岩疫情最新通知】

    【龙岩疫情地区分布情况,龙岩疫情最新通知】

    龙岩是无风险地区吗高危交界地带。因为福建龙岩是高危交界地带,所以被物联卡列为禁区。龙岩市,又称闽西,福建省地级市,位于福建省西部,地处闽粤赣三省交界,通称闽西。龙岩市古为闽越地,是“闽越人”的祖籍地。龙岩是无风险地区。通过查询相关公开信息截止2022年11月12日,龙岩暂无高中低风险地区,全域都是常态化防控区域。不可以。根据相关资料查询显示,中秋不可以从深...

  • 【阿里地区疫情直播视频,阿里地区最新防疫政策】

    【阿里地区疫情直播视频,阿里地区最新防疫政策】

    西藏阿里出现疫情了吗答案:西藏阿里地区发现4名新冠病毒无症状感染者,系外来旅游人员,当地已采取防控措施,同时日喀则市亚东县等区域正开展相关人员排查与管控。具体信息如下:感染者情况8月7日,阿里地区在常规核酸检测中发现4名外来旅游人员新冠病毒核酸检测阳性,确诊为无症状感染者。出现了。阿里地区是西藏自治区唯一的地区,位于中国西南边陲、西藏自治区西部、青藏高原...

  • 物流可以发货到疫情地区/疫情期间物流可以发货吗

    物流可以发货到疫情地区/疫情期间物流可以发货吗

    最近杭州快递发不了?〖壹〗、杭州并非所有快递都无法寄送,能否邮寄以寄件地和收发地的当地网点为准,近来杭州无疫情影响地区的快递均正常派送。具体说明如下:杭州本地寄递情况:在杭州无疫情影响的地区,快递服务均正常开展,寄件和收件都不受影响。〖贰〗、原因:物流信息未更新:可能由于物流信息系统未及时更新,导致显示的物流信息停留在杭州中转部。中转站积压:杭州中转站可能...

  • 最新吉林地区疫情通报图(最新吉林疫情风险等级地区名单图)

    最新吉林地区疫情通报图(最新吉林疫情风险等级地区名单图)

    吉林省疫情最新消息!月1日0-24时,吉林省新增确诊病例4例,新增无症状感染者3例。具体情况如下:新增确诊病例情况新发现确诊病例1例,来自通化市,是通过对隔离医学观察人员开展主动检测筛查发现。既往报告的在定点医疗机构集中隔离医学观察的无症状感染者中,有3例转为确诊病例,均来自通化市。吉林市针对疫情升级采取全面封闭管理、提级管控等多项措施,吉林省副省长安...

  • 【快递发货地区如果有疫情,快递发货地区如果有疫情怎么办】

    【快递发货地区如果有疫情,快递发货地区如果有疫情怎么办】

    因为疫情原因快递卡在路上怎么办联系卖家或快递公司与卖家沟通:通过淘宝订单页面点击【联系卖家】,说明快递滞留情况,要求卖家协助联系快递公司催件或提供解决方案(如补发、退款等)。若卖家未及时响应,可申请平台客服介入(路径:我的淘宝→官方客服→输入“人工”)。因疫情原因快递卡在路上,可通过快递公司官方APP联系在线客服催促快件。具体操作步骤如下:打开快递公司官...

  • 四川广安地区的疫情(四川广安地区的疫情怎么样)

    四川广安地区的疫情(四川广安地区的疫情怎么样)

    四川昨日新增省内感染者1312例,?新增外省来(返)川感染者306例_百度...〖壹〗、截至4月6日24时,全省累计报告新冠肺炎阳性感染者13128例(境外输入8341例),其中确诊病例6643例(境外输入3773例),无症状感染者6485例(境外输入4568例)。〖贰〗、月6日从外市乘车回海陵岛试验区,12月8日诊断为新冠肺炎确诊病例。无症状感染者:郭某...

  • 【俄罗斯地区新疫情,俄罗斯地区新疫情最新情况】

    【俄罗斯地区新疫情,俄罗斯地区新疫情最新情况】

    普京宣布:10月30日至11月7日全国放假!〖壹〗、俄罗斯因疫情形势严峻,总统普京宣布10月30日至11月7日全国放假9天,地方政府可根据实际情况调整假期,并强调提高疫苗接种率是防疫关键。具体背景与措施全国放假安排:当地时间10月20日,俄罗斯总统普京正式宣布,为应对新冠疫情,俄罗斯将于10月30日至11月7日全国放假,共计9天。〖贰〗、普京宣布10月30...

  • 【北京是否疫情流行地区,北京算是疫情区吗】

    【北京是否疫情流行地区,北京算是疫情区吗】

    新冠病毒去哪儿了?〖壹〗、新冠病毒近来并未消失,且从现有情况来看不太可能彻底消失,未来可能呈现阶段性波动传播。具体分析如下:当前新冠病毒的传播状态近来新冠病毒处于多地病例散发状态,多省市疾控中心提示,各地区均有病例报告,但未检测到新的变异株出现。近期传播并不严重,仅有个别病例,短期内不会出现类似此前的大规模感染。〖贰〗、近来新冠病毒处于多地病例散发状态,...

  • 临沂疫情兰山区风险地区(临沂市兰山区有疫情风险吗?最新)

    临沂疫情兰山区风险地区(临沂市兰山区有疫情风险吗?最新)

    临沂都封了哪些〖壹〗、临沂都封了哪些地方:临沂兰山区除去低、中、高风险地区实施相应的管控措施外,其他区域为常态化防控区域,没有封。〖贰〗、被封了。涉嫌违规占用土地:临沂沐森汤泉所在的土地是属于国家森林公园的,但该汤泉却在未经批准的情况下占用了部分土地。涉嫌违规建设:临沂沐森汤泉的建设过程中存在违规行为,如未经审批擅自改变建设用地性质、未按规定进行环评等。〖...

  • 【北京市地区疫情最新通知,北京市疫情分布图】

    【北京市地区疫情最新通知,北京市疫情分布图】

    北京中高风险地区最新名单最新〖壹〗、房山区窦店镇燕都世界名园社区中风险地区:2个房山区窦店镇田家园村房山区窦店镇小高舍村低风险地区:除上述中高风险地区外,房山区全市其它地区均为低风险地区。〖贰〗、微信查询:搜索“北京本地宝”公众号,关注后回复【限制进京】,可获取以下信息:北京市中高风险管控地区一览表;全国各地中高风险名单;最新进京政策解读。〖叁〗、中...

返回顶部