疫情地区划定标准最新/疫情地区划定标准最新通知

出现多少人以上算是高风险地区

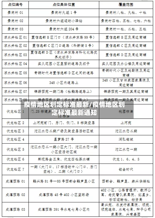
〖壹〗 、例如,如果一个区域在14天内出现了两起及以上由多人组成的聚集性疫情 ,或者新增本地确诊病例超过5例 ,就会被判定为高风险地区 。湖南 、四川等多地:以14天内出现超过10例确诊病例或发生2起及以上聚集性疫情作为高风险区判定标准 。即一个区域在14天内确诊病例数量超过10例,或者发生了两起及以上聚集性疫情,就会被认定为高风险区。

疫情地区划定标准最新/疫情地区划定标准最新通知-第1张图片

〖贰〗、成都高风险地区的划分标准为:14天内新增两起及以上的本地聚集性疫情 ,或新增5例以上本地确诊病例。

疫情地区划定标准最新/疫情地区划定标准最新通知-第2张图片

〖叁〗、高风险地区是指本行政区域内累计确诊病例超过5例,14天内有聚集性疫情发生 。病例和无症状感染者居住地,以及活动频繁且疫情传播风险较高的工作地和活动地等区域 ,划为高风险区。原则上以居住小区(村)为单位划定,根据流调研判结果可调整风险区域范围。实行封控措施,期间“足不出户 、上门服务” 。

疫情地区划定标准最新/疫情地区划定标准最新通知-第3张图片

国家疫情防控政策最新调整后,会发生这些变化

〖壹〗、入境管控方面:国家调整了入境管控措施 ,取消了航班熔断机制,使得能够通行的世界航班数量大幅增加,同时减少了入境隔离时间 ,降低了隔离成本。下面会有更多海外华人能够回国探亲,更多外商会重新启动来中国考察市场的计划。

〖贰〗、体现防控政策持续优化:坚持走小步 、不停步,主动优化完善防控政策 ,是我国疫情防控的一条重要经验 。“新十条 ”的出台是防控政策持续优化的举措 ,根据疫情形势的变化不断调整和完善防控策略,使防控工作更加符合实际情况。

〖叁〗、总结:国家卫健委发布会释放的信号表明,中国疫情防控政策正从“全面阻断传播 ”向“精准防重症”转型 ,调整方向可能围绕重点人群保护、医疗资源优化 、科学依据强化和世界沟通展开。尽管具体时间表未明确,但政策松绑的节奏或因疫情变化和疫苗接种进展而加快 。

〖肆〗、新冠疫情防控政策调整后,部分人群出现的健康或生活现象引发关注 ,需科学看待个体差异与整体情况,避免过度解读。健康感知相关现象 疲劳与精力下降:部分人在感染后或长期处于防控后的适应期,可能因身体恢复、生活节奏变化出现疲劳感 ,但并非普遍现象,需排除睡眠不足 、压力等其他因素。

〖伍〗、新冠疫情防控政策优化调整后,人群出现了一些与新冠相关的后续现象 ,要科学看待这些变化,防止不实信息传播 。一些曾感染新冠的人出现咳嗽、乏力等症状,被叫做“长新冠” ,不过相关定义 、诊断标准还在医学研究中 ,不是所有人都会这样 。

最新中高风险如何定义的

中高风险是指投资理财中的风险等级,具体为中等风险到高风险之间的级别。以下是关于中高风险的具体解释:风险等级定义 在投资理财领域,银行理财产品风险通常被划分为R1到R5五个级别 ,其中R3代表中等风险,R4代表中高风险,R5代表高风险。中高风险位于这一风险等级序列的较高段 ,意味着投资者面临的风险相对较高 。

定义:在金融领域,高风险指的是具有较高不确定性和潜在损失可能性的投资项目或金融产品。特征:亏损概率大,面临的市场波动较大;回报潜力高 ,一旦市场走势符合预期,可能获得远超平均水平的收益;投资门槛高,对投资者的风险承受能力和资金实力有较高要求。

在金融领域 ,高风险通常指的是那些可能带来高回报但同时也伴随着巨大亏损可能性的投资,如高风险股票或加密货币交易 。健康和安全风险:在高风险行业中工作,如建筑工地 、深海潜水或高空作业 ,工作人员面临严重的身体伤害甚至生命危险。

相关推荐

  • 全国疫情风险地区汇总m/全国疫情风险等级地区名单不断更新

    全国疫情风险地区汇总m/全国疫情风险等级地区名单不断更新

    全国疫情高中低风险区一览表?操作步骤:进入查询页面:点击搜索结果中的“疫情风险等级查询”服务。选取地区:系统默认显示当前所在地的风险等级,若需查询其他地区,可通过筛选功能手动选取目标省份、城市或区县。查看结果:页面会明确标注所选地区为高风险区、中风险区还是低风险区,并显示具体区域范围(如某街道、社区)。截至近来,国内共有2个高风险地区,76个中风险地区,主...

  • 【怎样才算严重疫情地区,疫情严重地区叫什么】

    【怎样才算严重疫情地区,疫情严重地区叫什么】

    涉疫区是指什么范围?涉疫区是指出现新冠病毒感染病例或疫情较为严重的地区。具体来说,涉疫区的范围包括以下几个方面:疫情发生地及其周边地区:这些地区可能存在新冠病毒感染的病例,包括确诊患者、无症状感染者和密切接触者等。这些地区会根据疫情的严重程度采取不同的防控措施,以遏制疫情的扩散。涉疫区是指受到新冠病毒疫情影响的地区。具体来说,涉疫区主要包括以下几个范围:有...

  • 【湖北疫情地区排名六月,湖北6月疫情】

    【湖北疫情地区排名六月,湖北6月疫情】

    湖北为什么增加这么多疫情〖壹〗、湖北疫情增加的原因主要包括地理位置因素、人口密集度高、早期防控措施不足等。地理位置因素:湖北位于中国中部,是一个交通枢纽省份,人员流动频繁,这增加了疫情传播的风险。人口密集度高:湖北人口众多,特别是武汉市,人口密度极高,这为病毒的传播提供了更多的机会。〖贰〗、地理位置因素:湖北位于中国中部,作为交通枢纽,人员流动频繁,与...

  • 厦门疫情是啥风险地区/厦门疫情区还是非疫情区

    厦门疫情是啥风险地区/厦门疫情区还是非疫情区

    福建疫情可防可控,其他地区不受影响,卫健委发声:有望在国庆长假前得到控...〖壹〗、福建疫情可防可控,其他地区不受影响,且有望在国庆长假前得到控制。具体分析如下:福建疫情现状累计阳性病例情况:自9月10日以来,福建省累计报告本土确诊病例43例,近来住院43例,无死亡病例;现有本土无症状感染者尚在接受集中隔离医学观察32例(均在莆田市)。确诊病例分布为厦门市...

  • 宁夏现在几个疫情地区有(宁夏有疫情的城市)

    宁夏现在几个疫情地区有(宁夏有疫情的城市)

    宁夏疫情最新消息,10月11日的最新消息,并传来了三个新消息。〖壹〗、新增确诊病例10例,无症状感染者39例。分布区域:银川市19例,中卫市9例,石嘴山市6例,吴忠市5例。疫情形势依然严峻,乐观估计清零目标最迟在10月20日前实现。三个新消息中卫市中宁县风险地区划分截止2022年10月11日11时:高风险地区70处中风险地区83处低风险地区5处疫...

  • 【宜宾市疫情封控地区名单,宜宾市疫情封控地区名单公布】

    【宜宾市疫情封控地区名单,宜宾市疫情封控地区名单公布】

    永川区11月有几个封控地区〖壹〗、个。根据公开信息显示,2022年11月17日,永川区新冠肺炎疫情防控指挥部将中山路街道兴龙大道2号C栋南楼、中山路街道双龙路33号、35号、37号、39号划定为高风险区域。地方疫情管控以官方公布为准,不信谣、不传谣。〖贰〗、没有封城。永川区隶属于重庆市,位于长江上游地区,根据重庆疫情防控中心显示,截止2022年11月9日,...

  • 疫情地区何时为无风险(什么是疫情无风险地区)

    疫情地区何时为无风险(什么是疫情无风险地区)

    低风险地区多久变成无风险低风险到常态化防控需要7~14天,具体根据当地防控形势而定。2022年6月,国务院应对新型冠状病毒肺炎疫情联防联控机制综合组印发《新型冠状病毒肺炎防控方案(第九版)》,明确新冠肺炎疫情风险区域划定标准。无确诊病例或连续14天无新增确诊病例为低风险地区;14天内有新增确诊病例,累计确诊病例不超过50例,或累计确诊病例超过50例,14天...

  • 东莞万江疫情地区分布(东莞万江区疫情等级)

    东莞万江疫情地区分布(东莞万江区疫情等级)

    东莞疫情具体分布在哪里〖壹〗、大岭山镇、大朗镇、谢岗镇。通过查询东莞疫情防控显示,大岭山镇4例,大朗镇3例,谢岗镇2例。其中4例在集中隔离的密切接触者发现,3例在居家隔离的密切接触者发现,1例在闭环管理重点人员筛查发现,1例在社区筛查发现。〖贰〗、疫情严重!东莞已有7个镇区发生疫情。其中包括大朗镇,松山湖,东坑镇,常平镇,虎门镇,南城,石排。此次暴发疫情...

  • 义乌疫情地区在哪查的(义乌疫情属于什么风险地区)

    义乌疫情地区在哪查的(义乌疫情属于什么风险地区)

    浙江义乌新增1例是哪里的义乌市江东街道石塔头村。据浙江疫情报道:2022年8月3日早上,义乌市在集中隔离点发现1例新冠肺炎阳性感染者,为8月2日通报感染者的密接,现住址为义乌市江东街道石塔头村,近来情况稳定。义乌市已第一时间启动应急响应机制,组织开展流调溯源、隔离管控、核酸检测等工作,并对其在义活动场所进行环境采样检测及消毒,对密接者、次密接者进行紧急排查...

  • 重庆疫情高发地区是哪里(重庆是疫情高峰区吗)

    重庆疫情高发地区是哪里(重庆是疫情高峰区吗)

    11月24日重庆高新区划定疫情风险区域(重庆市疫情高风险地区)〖壹〗、经重庆高新区新型冠状病毒肺炎疫情防控指挥部研究,将部分区域划定为高风险区,具体如下:具体点位含谷镇:净新路以东、净山路以南、中梁山以西、新店一社以北、净龙村七社浙联超市、厚朴药房围合区域,佳和西郡33栋。〖贰〗、_11月24日消息具体高风险区点位万东镇塔山社区翠屏路14号附4号四单元;万...

返回顶部