-
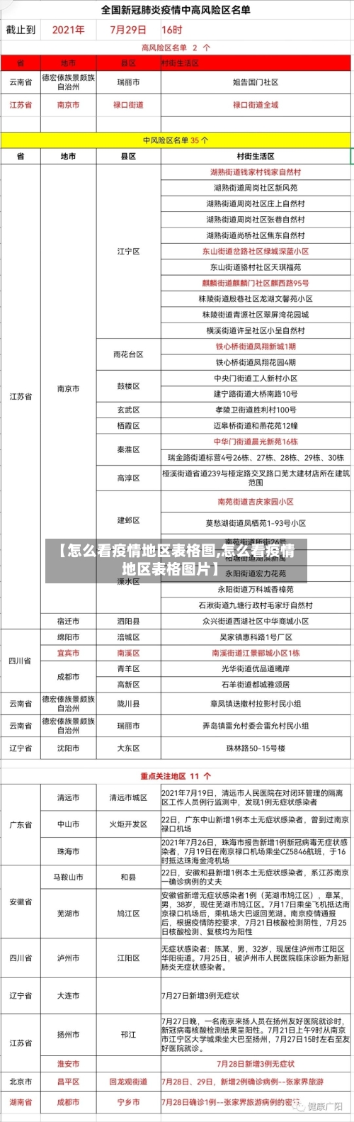
【怎么看疫情地区表格图,怎么看疫情地区表格图片】
学生疫情防控排查表怎么填填写基础信息班级与人数:在表格指定位置填写学生所在班级名称及班级总人数。填表人信息:填写负责统计的老师或工作人员姓名、联系方式(如电话或邮箱),确保信息真实可追溯。录入健康数据体温记录:根据学生每天上报的体温数...
怎么看疫情地区表格图2026/03/13
学生疫情防控排查表怎么填填写基础信息班级与人数:在表格指定位置填写学生所在班级名称及班级总人数。填表人信息:填写负责统计的老师或工作人员姓名、联系方式(如电话或邮箱),确保信息真实可追溯。录入健康数据体温记录:根据学生每天上报的体温数...