-
连云港疫情风险地区查询/连云港疫情属于什么风险地区
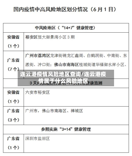
江苏省连云港市有没有疫情通过查询相关资料显示,江苏省连云港市有疫情。截止12月4日0-24时,连云港市新增本土确诊病例2例,新增本土无症状感染者28例。高风险地区7个。所以江苏省连云港市有疫情。连云港疫情源头尚未确定。根据官方发布的信息,...
连云港疫情风险地区查询2026/03/15
江苏省连云港市有没有疫情通过查询相关资料显示,江苏省连云港市有疫情。截止12月4日0-24时,连云港市新增本土确诊病例2例,新增本土无症状感染者28例。高风险地区7个。所以江苏省连云港市有疫情。连云港疫情源头尚未确定。根据官方发布的信息,...