【平湖疫情一级防控地区,平湖疫情风险等级】

嘉兴平湖疫情啥时候解丰?

截至3月17日8时 ,嘉兴市报告新增新冠肺炎阳性感染者12例,其中海宁3例 、平湖8例、南湖区1例,3月13日以来累计报告36例(平湖32例、海宁3例 、南湖区1例) ,近来均已送至定点医疗机构治疗 ,具体轨迹前期已公布 。

【平湖疫情一级防控地区,平湖疫情风险等级】-第1张图片

可以,经研究,市疫情防控指挥部决定于3月30日下午17时解除乍浦镇封控区 、管控区及防范区的相关管控措施 ,恢复常态化疫情防控措施。乍浦镇隶属于浙江省嘉兴市平湖市,位于平湖市东南部,东面、北面分别与平湖市独山港镇、林埭镇 、当湖街道交界 ,西面与西南部与海盐县接壤。

【平湖疫情一级防控地区,平湖疫情风险等级】-第2张图片

官方还没通知具体解封时间,如果没有新增病例出现一般14天就可以解封,预计四月初能解封 ,具体以官方消息为准 。

【平湖疫情一级防控地区,平湖疫情风险等级】-第3张图片

只能等到本轮疫情结束后才能解封 。由于平湖市又发现两例新冠病毒感染者,本市的大型聚集场所,超市或公园等。都统一进行封禁。等待疫情结束后才会解封 。本市已累计发现六名新冠病毒感染者。近来抗疫形势严峻。请保持抗疫隔离安全度过本次疫情 。

10月24日嘉兴平湖市通报2例新冠肺炎阳性感染者

〖壹〗、0月24日 ,周边地区报告1名新冠肺炎阳性感染者,曾在嘉兴港区有活动轨迹。接到通知后,嘉兴港区疫情防控办在平湖市疫情防控办、平湖市疾控中心的指导下 ,第一时间开展流行病学调查等各项应急处置措施。

〖贰〗 、疫情消息嘉兴平湖市新增2例阳性感染者10月24日 ,平湖市新增2例新冠肺炎阳性感染者,为集中隔离点检出,系平湖市本轮疫情首例阳性感染者的密切接触者 ,均已闭环转运至定点医院隔离治疗 。

〖叁〗、0月24日0—24时,31个省(自治区、直辖市)和新疆生产建设兵团报告新增新冠肺炎本土确诊病例35例,新增本土无症状感染者3例。其中内蒙古额济纳旗自10月25日零时起 ,对广大居民和游客实行足不出户(店)的居家抗疫措施。本土确诊病例分布情况 内蒙古19例:其中阿拉善盟18例 、锡林郭勒盟1例 。

〖肆〗、苏州疫情新闻发布会(第十场)通报内容如下:病例总体情况新增病例:2月23日0时至15时,新增新冠肺炎确诊病例2例(均为普通型),新增无症状感染者3例 ,均来自隔离管控人员筛查。

〖伍〗、嘉善十月份有1例阳性病人。据“嘉兴发布”公众号,嘉善县新冠肺炎疫情防控指挥部通报,10月25日8时47分 ,嘉善县在居家隔离管控中发现1例新冠肺炎阳性感染者,系省外输入 。近来该阳性感染者已转至定点医院隔离治疗 。

最近可以去平湖乍浦吗

从浦东机场当天可以到达浙江平湖的乍浦。以下是最佳的行走路线和建议:乘坐大巴直达乍浦:从浦东机场出发,可以直接乘坐前往乍浦的大巴。注意时间:最晚的一班车是17点 ,请确保在这个时间之前到达浦东机场并购买车票 。通过上海南站中转:如果错过了直达乍浦的大巴 ,还可以选取先乘坐浦东机场大巴到上海南站。

可以,经研究,市疫情防控指挥部决定于3月30日下午17时解除乍浦镇封控区 、管控区及防范区的相关管控措施 ,恢复常态化疫情防控措施。乍浦镇隶属于浙江省嘉兴市平湖市,位于平湖市东南部,东面、北面分别与平湖市独山港镇、林埭镇 、当湖街道交界 ,西面与西南部与海盐县接壤 。

嘉兴最近的海边在平湖乍浦。以下是关于平湖乍浦的简要介绍:地理位置:平湖乍浦位于浙江省嘉兴市平湖市东南部,紧邻杭州湾,是嘉兴地区距离海边最近的地方。景点特色:乍浦拥有得天独厚的自然风光 ,海边景色宜人,是休闲度假的好去处 。游客可以在此欣赏壮丽的海景,感受海风的拂面 ,享受海边的宁静与惬意。

开放。通天桥开放时间是8:30-17:00 。景点位置在浙江省嘉兴市平湖市乍浦镇九龙山旅游度假区内。进去该景点需要购买门票,大概30元一位。通天桥人多的话会限流,要排队慢慢上去 ,过桥后爬一段山路可以看到一座灯塔 ,海天一线,很美妙,值得一去 ,不过疫情期间注意防护 。

离上海最近的山是乍浦九龙山,最近的海是杭州湾海域(乍浦附近),具体介绍如下:乍浦九龙山:位于与上海市金山区接壤的浙江省平湖市乍浦镇 ,距离上海市区约90公里 。这里山海相邻,有岛屿滩涂和国家级的森林公园,是适合度假的去处。

相关推荐

  • 仓山区最新疫情地区图片/仓山区确诊病例

    仓山区最新疫情地区图片/仓山区确诊病例

    今天福州仓山区有疫情吗有疫情。截止至20214,福州近来为中高风险区,因此有疫情。仓山区,隶属于福建省福州市,地处福州市主城区南部,四面临江,辖整个南台岛。北隔闽江分别与鼓楼、台江、晋安、马尾、隔江相望,东面与马尾港隔海相距61海里,南临乌龙江与长乐、闽侯相连。介于北纬25°15′—26°39′、东经118°08′—120°31′之间,区域面积142平方千...

  • 河北省最新疫情地区图(河北省最新疫情地区图片查询)

    河北省最新疫情地区图(河北省最新疫情地区图片查询)

    河北哪里有疫情〖壹〗、从1月2日到1月4日公布的确诊病例详情来看,石家庄市新冠感染者集中在藁城区小果庄村,小果庄村已有9例确诊患者。冯子健称,病人数量仍在增加,说明病毒已经隐秘传播一段时间。石家庄市疾控中心相关负责人介绍,本次疫情具有发病多、呈现家庭聚集性特点,短时间内出现了大量病例。〖贰〗、河北藁城疫情核心区增村镇12个村超2万村民被紧急转移实施异地隔离...

  • 大连市哪个地区有疫情(大连市哪个地区有疫情发生)

    大连市哪个地区有疫情(大连市哪个地区有疫情发生)

    大连中风险地区有哪些?〖壹〗、大连10个社区被列为中风险地区近来,经省总指挥部同意,将金普新区拥政街道古城甲区,光中街道的红旗社区、胜利东社区,友谊街道的金华社区、古城乙区社区、金海社区、康乐社区、兴民村,站前街道的联胜社区、盛滨社区共10个社区(村)划定为中风险地区,并实施相应管控措施。〖贰〗、这三个地区分别是金普新区站前街道、盛滨社区、先进街道桃园社...

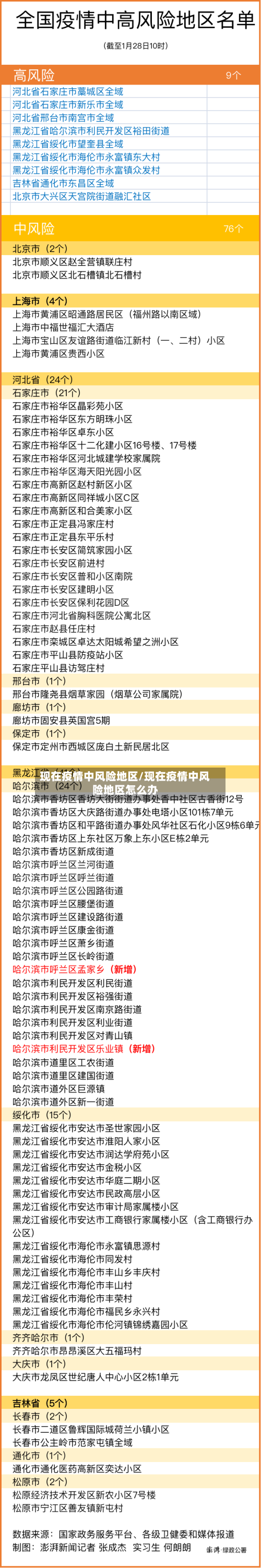
  • 现在疫情中风险地区/现在疫情中风险地区怎么办

    现在疫情中风险地区/现在疫情中风险地区怎么办

    低风险和中风险地区怎么区分〖壹〗、低风险和中风险地区主要通过官方发布的疫情风险等级划分来区分,可通过支付宝国务院客户端查询具体中风险地区,未列出地区即为低风险地区。具体如下:区分依据:低风险和中风险地区的划分主要依据疫情的传播风险、病例数量、聚集性疫情发生情况等因素,由国家卫生健康部门或相关机构根据疫情形势动态评估和调整。〖贰〗、高风险、中风险、低风险地区...

  • 疫情地区查询天津(疫情地区查询天津最新消息)

    疫情地区查询天津(疫情地区查询天津最新消息)

    怎样查询天津市疫情信息通知〖壹〗、在官方网站查询。方法如下,首先打开浏览器并找到搜索主页面,在搜索框中输入关键词“中国卫健委”并点击搜索按钮。在搜索结果页面我们找到第一个搜索结果即“中华人民共和国国家卫生健康委员会”官方网站。打开卫健委官方网站,点击官方网站主页顶部“疫情防控板块”的“点击进入”进入相应栏目。〖贰〗、022-12345。天津市疫情防控中心热...

  • 深圳地区疫情最新数据图(深圳各地区疫情)

    深圳地区疫情最新数据图(深圳各地区疫情)

    1月10日深圳疫情情况+流调溯源+处置情况〖壹〗、截至1月10日17时,深圳市未发现新增新冠肺炎确诊病例,累计报告4例确诊病例,均在院治疗且情况稳定。以下为具体流调溯源及处置情况:流调溯源情况病毒类型与同源性:4例病例感染的毒株均为德尔塔变异株(AY.103进化分支),且100%同源。〖贰〗、深圳“0107”疫情源头很可能与境外物品有关,本起疫情为境外输...

  • 安徽各地区最新疫情报告(安徽各地区最新疫情报告消息)

    安徽各地区最新疫情报告(安徽各地区最新疫情报告消息)

    安徽疫情最新通报!截至2022年3月25日24时,安徽省疫情情况如下:新增确诊病例:1例(芜湖市繁昌区,由无症状感染者转为确诊病例,轻型)。新增无症状感染者:16例,具体分布为:合肥市蜀山区1例亳州市利辛县1例蚌埠市五河县1例芜湖市繁昌区4例铜陵市铜官区9例新增治愈出院:1例(境外输入)。六安今天午间召开新闻发布会,通报了近期突发新冠肺炎疫情防控...

  • 通海疫情高风险地区(通海疫情高风险地区有哪些)

    通海疫情高风险地区(通海疫情高风险地区有哪些)

    玉溪有小区被封吗?云南玉溪疫情最新消息今天封城了是谣言,玉溪没有封城。11月25日玉溪疫情最新消息,11月24日,玉溪无新增本土确诊病例,新增47例无症状感染者,其中玉溪澄江市33例、玉溪通海县9例、玉溪华宁县5例,11月25日00:00起华宁县新增高风险区2个,采取足不出户、上门服务等封控措施。西舞公寓位于玉溪市红塔区高新开发区,靠近冯井小学。具体地址...

  • 【日本算疫情重点地区吗,日本算疫情重点地区吗现在】

    【日本算疫情重点地区吗,日本算疫情重点地区吗现在】

    厚劳省雄起了(4月15日日本疫情)〖壹〗、全国整体数据新增确诊:547人(较前日+28人),埼玉县单日新增61人创比较高纪录(加粗标出)。新增死亡:18人(较前日-1人),死亡率04%(累计死亡192人)。现存感染:9427人;累计治愈:1546人(+49人);重症患者:173人(较前日至少增加12人)。〖贰〗、妈妈从网上给我找到2009年甲流高发期时的新...

  • 【平湖疫情一级防控地区,平湖疫情风险等级】

    【平湖疫情一级防控地区,平湖疫情风险等级】

    嘉兴平湖疫情啥时候解丰?截至3月17日8时,嘉兴市报告新增新冠肺炎阳性感染者12例,其中海宁3例、平湖8例、南湖区1例,3月13日以来累计报告36例(平湖32例、海宁3例、南湖区1例),近来均已送至定点医疗机构治疗,具体轨迹前期已公布。可以,经研究...

返回顶部